TI公司的TAS2764是具有揚聲器IV檢測的數字輸入單聲道D類音頻放大器,能有效在小性揚聲器驅動大峰值功率.D類放大器能在4 Ω負載提供13W連續功率,在電源12V時THD+N小于1%.器件采用Y橋架構改善了低功率輸出和空閑模式時的整體效率.集成的揚聲器電壓和電流檢測提供了揚聲器行為的實時監測.電源跟蹤峰值電壓限制器優化了放大器預留空間.有多個閾值的電壓不足保護方案允許在電壓下降時降低信號通路的增益.TAS2764的超聲波支持所用的器件用于先進的超聲波應用如運動和接近檢測,手勢識別等.多達8個TAS2764通過I2S/TDM和I2C接口共享共同總線.1W時的效率為81%,3W時的效率為85%,噪聲門模式的電流為3mA,硬件關斷模式的電流<1uA.器件采用30點0.4mm間隔CSP封裝.主要用在便攜式計算機,平板電腦,無線揚聲器和消費類音頻設備.本文介紹了TAS2764主要特性, 功能框圖和電路圖,應用電路圖和評估模塊TAS2764EVM主要特性,電路圖,材料清單和PCB設計圖.
The TAS2764 is a mono digital input Class-D audioamplifier optimized for efficiently driving high peakpower into small loudspeakers. The Class-D amplifieris capable of delivering 13 W of continuous power intoa 4 Ω load with less than 1 % THD+N at a supply
voltage of 12 V.
Y-Brige architecture improves overall efficiency at lowlevel of output power and in idle mode.Integrated speaker voltage and current senseprovides for real time monitoring of loudspeakerbehavior. A supply tracking peak voltage limiteroptimizes amplifier headroom. Brownout preventionscheme with multiple thresholds allows reducing the
gain in signal path when the supply drops.
TAS2764 ultrasonic output support allows deviceto be used for advance ultrasonic applications likemotion and proximity detection, gesture recognition,etc.
Up to eight TAS2764 devices can share a commonbus via I2S/TDM and I2C interfaces.
The device is available in a 30-ball, 0.4 mm pitch CSPfor a compact PCB footprint.
TAS2764主要特性:
• Key Features
– Y-Bridge Power Architecture
– Edge and Spread Spectrum Control
– Full Scale Ultrasonic Output up to 40 kHz
• Output Power (1 % THD+N)
– 13 W (4 Ω, 12 V)
– 8 W (8 Ω, 12 V)
• Power Consumption (1 % THD+N, 4 Ω, 12 V)
– 81% Efficient at 1W
– 85% Efficient at 13W
– 3mA in Noise Gate Mode
– <1ua in Hardware Shutdown Mode
• Power Supplies and Management
– PVDD: 2.3 V to 16 V
– VBAT1S: 2.3 V to 5.5 V
– AVDD: 1.8 V
– IOVDD: 1.2 V/ 1.8 V
– Brownout Protection
– PVDD Tracking Peak Voltage Limiter
• Interfaces and Control
– SDOUT and I2S Feedback for Echo
Cancellation
– I2S/TDM: 8 Channels of 32-bit up to 96 kHz
– I2C: 8 addresses with Fast Mode Plus Support
– 44.1 kHz to 96 kHz Sample Rates
– Inter Chip Communication Bus
• Integrated Speaker Management and Protection
– Speaker Voltage and Current Sense
– Short and Open Detection
– Thermal and Over Current Protection
– Over Power Protection
TAS2764應用:
• Laptop Computers
• Tablets
• Wireless Speakers
• Smart Speakers
• Consumer Audio Devices

圖1.TAS2764電路圖

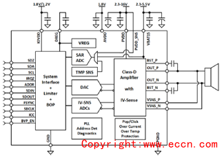
圖2.TAS2764功能框圖

圖3.TAS2764典型應用:數字音頻輸入
圖3所推薦外接元件數值表:


評估模塊TAS2764EVM
The TAS2764 is a mono digital input Class-D audio amplifier optimized for efficiently driving high peak power intosmall loudspeakers. The Class-D amplifier is capable of delivering 13 W of continuous power into a 4 Ω load withless than 1 % THD+N at a supply voltage of 12 V.
Y-Brige architecture improves overall efficiency at low level of output power and in idle mode. Integrated speakervoltage and current sense provides for real time monitoring of loudspeaker behavior. A supply tracking peakvoltage limiter optimizes amplifier eadroom. Brownout prevention scheme with multiple thresholds allowsreducing the gain in signal path when the supply drops.
Up to eight devices can share a common bus via I2S/TDM and I2C interfaces. The device is available in a30-ball, 0.4 mm pitch CSP for a compact PCB footprint.
TAS2764EVM supports evaluation and development with the TAS2764 device through the following interfaces:
• USB Interface
• Software control via PurePath™ Console 3 (PPC3) GUI, USB-HID
• USB-class audio device, compatible with Microsoft® Windows® 7+
• External 100-mil headers
• PSIA – I2S/TDM interface
• I2C
• Hardware Shutdown Control
• Interrupt Output

圖4.評估模塊TAS2764EVM外形圖(3D):正面

圖5.評估模塊TAS2764EVM外形圖(3D):背面

圖6.評估模塊TAS2764EVM外形圖(3D):分布圖

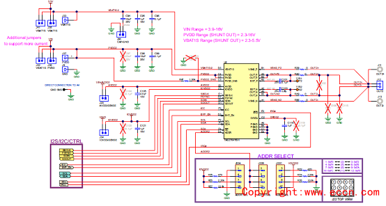
圖7.評估模塊TAS2764EVM電路圖(1)

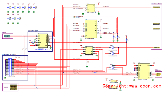
圖8.評估模塊TAS2764EVM電路圖(2)

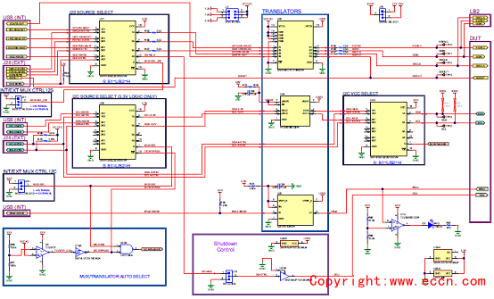
圖9.評估模塊TAS2764EVM電路圖(3)

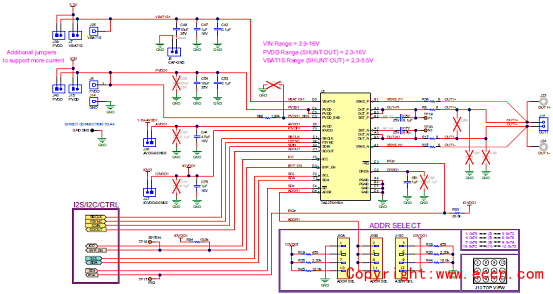
圖10.評估模塊TAS2764EVM電路圖(4)

圖11.評估模塊TAS2764EVM電路圖(5)

圖12.評估模塊TAS2764EVM電路圖(6)

圖13.評估模塊TAS2764EVM電路圖(7)
評估模塊TAS2764EVM材料清單:











圖14.評估模塊TAS2764EVM PCB設計圖:頂層絲印圖

圖15.評估模塊TAS2764EVM PCB設計圖:頂層焊接圖

圖16.評估模塊TAS2764EVM PCB設計圖:頂層走線

圖17.評估模塊TAS2764EVM PCB設計圖:銅層2

圖18.評估模塊TAS2764EVM PCB設計圖:銅層3

圖19.評估模塊TAS2764EVM PCB設計圖:銅層4

圖20.評估模塊TAS2764EVM PCB設計圖:銅層5

圖21.評估模塊TAS2764EVM PCB設計圖:底層

圖22.評估模塊TAS2764EVM PCB設計圖:底層焊接圖

圖23.評估模塊TAS2764EVM PCB設計圖:底層綜合 |