忙碌的生活,來點音樂才能調節氣氛。便攜式藍牙音箱因為簡單易用、方便攜帶、受到消費者的青睞。對于這種隨身小音箱來說,良好的音質、足夠大的音量都是不可或缺的。為此市場上主流的藍牙音箱通常需采用升壓電路將電池電壓升壓為音頻功放芯片供電,以獲得更大的不失真輸出功率。

作為全球排名前列的中國半導體設計公司,豪威集團近期推出了一款高達12.6V輸出電壓、7A連續開關電流輸出能力、全集成同步升壓轉換器——WD31089Q。適用于單節、雙節鋰離子或聚合物電池供電的電子產品,特別是那些對電池使用時間及壽命有較高要求的便攜式設備。

除了藍牙智能音箱設備,WD31089Q還非常適合為反向無線充電、USB OTG、熱成像儀及智能門鎖等場景提供高效率的電源升壓方案。這些應用對升壓轉換器的效率、響應速度、穩定性等特性有著很高的要求。

WD31089Q采用2.0mmx2.5mm QFN2520-12L封裝。標準產品無鉛無鹵
WD31089Q主要技術指標:
1. 輸入電壓范圍: 2.7V ~ 12V
2. 輸出電壓范圍: 4.5V ~ 12.6V
3. 在Vin=3.3V,Vout=9V,Iout=2A時效率高于90%
4. 電阻可配置的開關頻率范圍: 200kHz ~ 2.0MHz
5. 電阻可配置的電感最大峰值電流限制值超過10A
6. 輕載下自動運行于PFM節能模式
7. COT控制模式能提供較快的瞬態響應
8. 集成輸出OVP, OCP, OTP等多重安全保護
各種負載條件下的高效率對于延長電池工作時間至關重要。WD31089Q采用自適應恒定關斷時間峰值電流模式控制器來調節輸出電壓,既能保證揚聲器有足夠的低失真功率輸出,又能減小不必要的功率消耗。在較低負載狀態下,可以自動切換至省電模式,有效提升智能音箱等設備的續航時間。開關頻率可在200kHz-2.0MHz的范圍內配置,極大地提高了系統設計的靈活度。

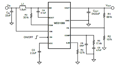
WD31089Q產品典型應用電路

藍牙音箱應用框圖
此外,WD31089Q支持不低于7A連續開關電流,超過20W的輸出功率,內置4ms軟啟動功能、13.2V輸出過壓保護、逐周期過流保護和熱關斷保護等保護功能。靈活、高效,加上完善的保護功能,讓用戶基于WD31089Q的設計可以得心應手。

產品效率曲線

Startup, Vin=3.6V, Vout=9V, Rload=4.5Ω Shutdown, Vin=3.6V, Vout=9V, Rload=4.5Ω
Startup/Shutdown波形圖
豪威集團的12.6V /7A全集成同步升壓轉換器WD31089Q解決方案,可以實現寬開關頻率、更小的方案尺寸和更高的轉換效率。為智能設備帶來高效、穩定而可靠的電源,讓創新技術更好地服務便捷生活。 |