作者:Andrew Su
鋰電池廣泛使用于便攜式電子產品,為了給鋰電池充電,就需要為這些電子產品配備充電管理芯片。充電管理芯片根據工作模式通常可分為開關模式、線性模式、和開關電容模式。
1.開關模式效率高,適用于大電流應用,我們常用的快充方案,通常都是開關模式;開關模式充電管理芯片的應用也比較靈活,可根據需要設計為降壓、升壓或升降壓架構,大家熟悉的BQ25895/BQ25703/ BQ24715等都是非常典型的開關模式充電管理芯片。
2.開關電容模式可以做到最高達97%以上的效率,但由于架構的原因,其輸出電壓與輸入電壓通常成一個固定的比例關系,應用場景比較受限,實際應用中,通常與一個開關型充電管理芯片配合使用,BQ25970是一個典型的開關電容型充電管理芯片。
3.但是在一些小功率便攜電子產品對充電電流、效率要求不高,通常不高于1A, 但對體積、成本則有較高要求,則適合采用線性開關模式的充電管理芯片,BQ2400X/BQ2404X是其中典型的芯片。
今天重點推薦給大家的BQ2407X系列充電管理芯片就是線性模式的,但是充電電流最高可達1.5A,適用于便攜設備、智能鎖、電子煙、TWS充電盒等領域。 BQ2407X具有如下特性:
1.完全符合 USB 充電器標準
2.基于輸入的動態電源管理 (VIN-DPM), 免受不良 USB 電源損害
3.集成的動態電源路徑管理 (DPPM) 功能, 可同時為系統供電和給電池充電
4.可設定充電電流 并可進行電流監控 (ISET)
5.具有 SYSOF管腳,可通過軟件斷開電池與系統的連接
6.完備的保護功能:
• 具有輸入過壓、反向電流、過流、短路保護
• 可編程預充電和快速充電安全定時器
• 電池過溫、低溫芯片熱保護
• 專有啟動序列可限制浪涌電流
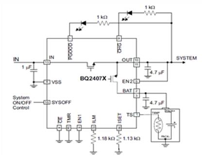
BQ2407X的典型應用電路圖如下:

BQ2407X系列包含如下幾個芯片可供選擇:

(詳細規格書請參考如下鏈接: https://www.ti.com.cn/product/cn/BQ24072)
BQ24072/3/4適用于鋰電池滿充電壓為4.2V的應用,相互間管腳兼容,在沒有特殊要求的條件下,可以相互替換 (目前BQ24073/BQ24074供貨較為緊張,BQ24072目前在TI STORE有現貨提供: https://www.ti.com.cn/product/cn/BQ24072)。在插入適配器、鋰電池處于充電狀態的條件下,BQ24072的系統輸出電壓可以跟蹤電池電壓變化,以提供最佳的系統效率,減少恒流充電階段因為系統電壓與電池電壓的壓差導致在內置MOS上產生的發熱;對4.2V滿充電壓的鋰電池,電池滿充時,電池電壓為4.2V時,則系統的最高電壓為4.425V (與BQ24073/4相當), 不會對系統的耐壓帶來影響。BQ24074的一個優點是可由客戶自己設定一個比較小的充電截止電流,有助于保障將鋰電池完全充滿,但相應地,充電完成時間就要長一些;BQ24072/3的充電截止電流為充電電流的10%,已經能基本滿足實際應用的需求。在適配器未插入的時候,電池處于放電狀態,BQ24072/3/4的性能完全一樣。
BQ24076/8適用于采用高容量鋰電池的應用,滿充電壓可到4.4/4.35V。 BQ24076/8 具有SYSOFF功能,可以支持由軟件來控制電池與系統和適配器的連接。 |