眾所周知,鋰電池使用方便,應用領域廣泛,在國民經濟發展和人民生活中發揮著越來越重要的作用。鋰電池具有體積小、能量密度高、記憶效應低、循環壽命高、電池電壓高和自放電率低等優點,但與鎳鎘、鎳氫電池不同,鋰電池必須考慮充電、放電時的安全性,以防止特性劣化。由于鋰電池能量密度高,因此難以確保電池的安全性。
鋰電池在充放電過程中對電壓和電流的要求都非常高,過充電、過放電和過電流都會損壞電池或其它電路器件,嚴重影響電池的使用壽命和安全性。在過度充電狀態下,電池溫度上升后能量將過剩,電解液會分解而產生氣體,因內壓上升而產生自燃或破裂的風險;反之,在過度放電狀態下,電解液因分解導致電池特性及耐久性劣化,因而降低可充電次數。因此需要對鋰電池的過充、過度放電、過電流及短路進行保護。鋰電池保護芯片應運而生,鋰電池保護芯片具有過充電檢測、過放電檢測、充電過電流檢測、放電過電流檢測功能,能夠起到過壓保護、欠壓保護、充電過流保護、放電過流保護等作用,有效地保護鋰電池使用安全。因此被廣泛鋰電池保護芯片應用在消費,工業,汽車多個領域。
產品介紹
SC5618
近期,南芯科技推出全新單節鋰電池保護芯片-SC5618。
SC5618 系列是針對單串鋰離子/聚合物可充電電池的初級保護芯片,通過實時監測鋰電池的充放電電壓和電流,當電池的電壓或電流發生異常時,芯片可以控制外部的充放電MOS 關斷從而提供精準的保護功能,從而確保電池在相對安全的工況下運行。
SC5618 系列芯片是通過VDD 供電引腳來檢測電池電壓,同時通過測量外部采樣電阻兩端的電壓來監測系統的充放電電流,當系統的充放電電壓或者電流發生異常時,該系列芯片會通過CO 和DO 管腳來控制外部充放電MOS 關斷,使電池進入相應保護狀態。
SC5618 系列芯片支持過壓保護(OVP)、欠壓保護(UVP)、一級放電過流保護(DOC1)、二級放電過流保護(DOC2)、短路保護(SC)、充電過流保護(COC)。
SC5618 集成高精度電壓檢測,實現常溫下±15mV,-20~60℃ 下±20mV 的OV 精度,以及0.75mV 的DOC1,COC 檢測精度。同時,內部集成了精確的延時電路,可在觸發保護時做到精準觸發。
另外,SC5618 還具有可選擇的0V 禁充功能以及OV Latch 等功能,更靈活的適配用戶的應用場景。
SC5618 采用6Pin 1.5mm*2mm*0.4mm 的DFN6L 封裝, 主要應用于手機、平板電腦、單串電池包等對電池充放電電壓電流精度要求較高的終端產品。

主要功能:

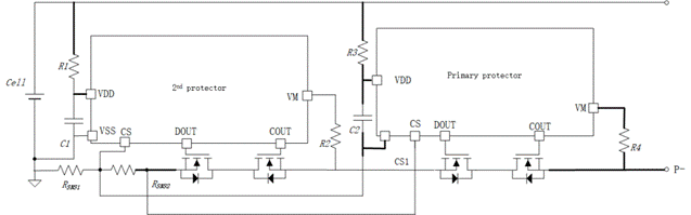
SC5618兩級保護應用:
SC5618 系列保護芯片支持兩組芯片串聯使用,從而實現對鋰電池的初級保護和次級保護,增強系統的魯棒性。

總 結
南芯科技近期推出的高精度單串鋰電保護芯片,可為單節鋰離子電池提供完整保護功能,包括電池過壓保護、電池欠壓保護、充放電過流保護和負載短路保護等,并且內部集成了高精度延時電路,可以實現對電池的精準保護,為客戶帶來更優質的選擇。 |