| 當今的許多手機、PDA、MP3 播放器和 其他便攜式設備要求一致的3.3V 電源由單個可充電電源供電 鋰離子電池。問題是鋰離子電池 充滿電時的電壓略高于3.3V 并且在充電的整個生命周期內損失的電壓小于 3.3V. 依賴于鋰離子電池的電源需要 可保持一致3.3V的穩壓器 高輸入和低輸入的輸出。由于典型 鋰離子應用是便攜式大眾市場設備 重點是短上市時間、長電池 壽命長,體積小,成本低,穩壓器必須采取 空間小,效率高,使用成本低廉 盡可能使用現成的組件。
圖1所示為簡單高效的SEPIC轉換器 在 1.3V 時提供高達 3.3A 的輸出,輸入 單節2.7V至4.2V電池。它的簡單,低成本, 效率和小組件尺寸(無組件) 高于3.1mm)滿足許多尺寸和 電池供電的功耗要求 便攜式設備。

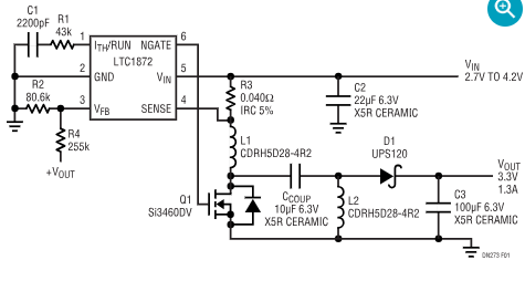
圖1.使用SOT-3 DC/DC轉換器將鋰離子電池電壓轉換為3.1V,3.23A,組件數量最少,最大高度為3.1mm。
從一系列輸入調節輸出電壓
雖然SEPIC只是DC/DC轉換器的眾多可能配置之一,但它具有主要優勢 應用于現代便攜式設備時優于其他選擇 裝置。圖1中的SEPIC提供3.3V輸出 在整個輸入電壓范圍內,2.7V 至 4.2V。一 SEPIC配置的替代方案是一個簡單的降壓轉換器。降壓型轉換器提供 3.3V 電壓 只要電池電壓保持在3.6V以上,但 當電池電壓下降時,它開始掉線 低于3.6V,產生幾百個輸出電壓 低于輸入電壓的毫伏。輸出電壓 將一直降至2.5V以下作為輸入 電壓降至2.7V。
高效
這種設計可以提供 DC/DC 轉換效率 高達 78%,對于最大限度地延長電池壽命非常重要 便攜式設備。圖2顯示了效率曲線 適用于各種輸入電壓和輸出電流。注意 高于10mA輸出時電路大于70% 效率高,在 78A 輸出時效率攀升至 1%。它 輸出電流低時仍大于 60% 作為 1mA,主要是由于 LTC1872 的低靜態電流。如果需要一種停機模式,則 LTC1872 的 極低的 22μA (最大值) 關斷電流 延長電池壽命。

圖2.鋰離子電池對 3.3V、1.3A LTC1872 DC/DC 轉換器的典型效率。
該電路的簡單性最大限度地降低了成本,電路板 空間和設計難題。此 550kHz 電流模式 SOT-23 控制器驅動單個 TSOP-6 N 通道 場效應管。10μF 陶瓷耦合電容器具有極高的 RMS 紋波電流能力,因為它體積小 尺寸和成本。兩個小型 4.2μH、2.2A 電感器 (L1 和 L2) 高度不超過 3.0 毫米,無需 像替代磁性元件一樣彼此相鄰放置 選擇,一個更大,更昂貴的變壓器 最大高度遠高于3mm。一般來說,非耦合 功率電感器可從更多來源獲得, 具有比 等效變壓器。變壓器還限制了 此布局的靈活性。圖 3 演示了如何 兩個獨立的電感器(總成本更低) 比等效變壓器)放置以最小化 電路尺寸和形式盡可能短高 頻率交流開關路徑,因此噪聲最大 免疫布局可能。最有可能的選擇 顯示了兩個電感器的變壓器更換情況 供參考。變壓器具有最大高度 6.0毫米,遠高于3.1毫米的最大高度 兩個電感電路。笨重的 4 針變壓器 增加電路的尺寸并使布局更多 難。

圖3.雙電感器設計比使用變壓器的設計提供更好的性能。
100μF 陶瓷輸出電容器具有高紋波 額定電流和極低的 ESR 導致有限 輸出電壓紋波。這種特殊的設計需要 只有一個 22μF 陶瓷輸入電容,因為 SEPIC 具有低輸入紋波電流(由于連續 電感 L1 中的電流)。微型肖特基二極管 2A 額定電流占用的空間非常小,整體 通過使用 LTC1872 在 其薄型 SOT-23 封裝。
LTC1872 提供了一個 2.5V 欠壓閉鎖 防止低輸入時電流失控的功能 電壓,對于鋰離子電池供電的設備尤其重要。 |