3.3V供電的STM32開發板,輸出24V的工業傳感器,如果把它倆直連在一起,會發生什么?把不同電平的芯片或者開發板直連,你是不是也做過類似的事?運氣好只是讀不到信號,嚴重的話可能會導致芯片或開發板直接燒毀。
這時候,就需要一個“調解員”了。本期貿澤科普實驗室,就來聊聊電平轉換這個“調解員”——
為什么需要電平轉換
在我們平時的設計中,經常遇到以下兩種需要電平轉換的情況:
1)電壓不匹配
在數字電路和嵌入式系統中,不同的芯片或模塊可能使用不同的電壓標準,如1.8V、3.3V、5V、12V、24V等。當這些不同電壓的芯片或模塊需要進行通信時,如果直接連接,可能會導致信號傳輸混亂,甚至損壞芯片。因此,需要進行電平轉換,以確保信號能夠在不同電壓系統間正確傳輸。

2)邏輯電平不兼容
除了電壓不匹配外,不同的邏輯電平標準(如TTL、CMOS、LVCMOS等)之間也存在不兼容的問題。這些邏輯電平標準具有不同的電壓范圍和邏輯電平定義,因此需要進行相應的轉換以確保信號的正確傳輸和處理。電平轉換可以實現不同邏輯電平標準之間的轉換,從而解決兼容性問題。
電壓不匹配的電平轉換
電壓不匹配主要有三種情況:
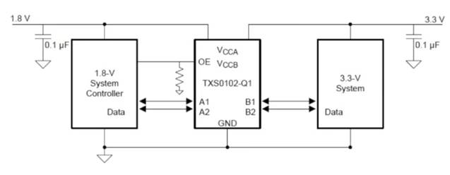
第一種:芯片的數字I/O口與外部模組電平不匹配,也就是視頻開頭單片機與傳感器的情況,傳感器或驅動器的輸出電平與單片機I/O電平不匹配。
舉個例子,有的工業傳感器采用的是24V供電,如果單片機想要采集傳感器的數據,那么單片機的IO口要能承受24V的電壓,然而現在大部分的單片機都是3.3V供電,那么IO口肯定是承受不了24V的,這個時候,就需要在傳感器與單片機中間增加一個電平轉換電路,把24V信號轉成單片機可以容忍的電平范圍。

針對這種情況的電平不匹配,可以使用三極管進行電平轉換。下圖就是經常使用的三極管電平轉換電路。這兩張圖分別是1.8V轉5V和5V轉1.8V。

以1.8V轉5V為例,當開關S1接到1.8V時,Q1導通,Q1集電極的電壓為0V,當S1接地時,Q1截止,Q1集電極的電壓為5V,5V轉1.8V也是同理。
用三極管轉換的優點是電路簡單,成本低,也有缺點,通訊速度受三極管的開關速度限制,通訊速度過低的時候還好。如果需要高速通訊的時候,就需要使用專門的高速電平轉換芯片啦,例如TI的TXS0102DCUR,可以同時轉換2路電平,在推挽模式下,轉換速率可高達24Mbps。當然,不同的轉換通道或轉換速率,都有專門芯片可以使用。

第二種:芯片的模擬I/O口與外部模擬量量程不匹配。
常見的就是ADC數據轉換,單片機模擬I/O的有效輸入范圍是0-VRef,當模擬信號輸入超出VRef或超出芯片的VDD電壓后,就會造成量程溢出或模擬I/O口永久損壞,而我們使用的模擬量輸出又是花樣百出,例如0~5V、-2.5V~2.5V、0~10V或4~20mA信號等,這個時候就需要將這些外部的模擬量轉換為單片機能測量的0~VRef信號。

這種場景的電平轉換比較麻煩,沒有集成芯片可以用,常用的就是電阻分壓+運算放大器的轉換方案,下圖分別為常用的電壓采集和電流采集電路,在電壓采集電路中,輸入模擬量為5V,利用分壓電阻,輸入到電壓跟隨器的電壓就是2.5V,那么輸出就是2.5V。在面對不同模擬量時,只要選擇合理的電路轉換模型就可以了。

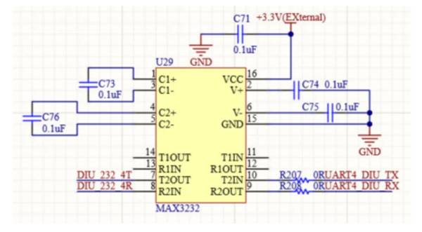
第三種:芯片的通訊接口轉換。
常用的通訊協議,比如RS485、RS232、CAN,有不同的電平標準,這些通訊電平在單片機內部沒有集成,如果想要使用這些通訊方式,就需要使用電平轉換。

通訊接口的轉換非常簡單,直接選用對應的通訊芯片就可以了。例如,RS485通訊時可以選擇MAX485,RS232可以用MAX232,CAN可以選SN65HVD230DR,方案基本都是固定的,按照對應芯片的數據手冊設計電路就沒什么問題。


邏輯電平不兼容的電平轉換
邏輯電平,用來表示數字信號狀態的電壓水平。在數字系統中,二進制的1和0就是用邏輯電平來表示,邏輯高電平通常表示為1,邏輯低電平通常表示為0。邏輯電平的穩定性對于正確地識別和處理數字信號是至關重要的。
有2種廣為熟知的邏輯電平:TTL邏輯電平和CMOS邏輯電平。TTL邏輯電平的全稱是晶體管-晶體管集成邏輯電平,比如說我們現在用的74系列的一些芯片,它就是TTL電平。而CMOS邏輯電平是互補對稱金屬氧化物半導體邏輯電平。通常是指電路中很多器件是由PMOS晶體管或者是NMOS晶體管來構成的。
TTL和CMOS都有自己的邏輯電平標準,也就是對應1和0 的電平。

由上圖可以看出,TTL邏輯電平與CMOS邏輯電平之間存在差異,但是,我們通過分析發現,他們的電平在一定區間是有兼容性的,既然能兼容,那是不是可以不轉換,這是不可以的,這里舉個例子,以5VTTL和CMOS對比,比如一個信號速率為10GHZ,在TTL電平下,確定為高電平是2V以上,而在CMOS電平下,確定為高電平是3.5V以上,之間差了1.5V,我們都知道,信號的上升是需要時間的,在10G的速率下,這個確認電平的時間差值就非常重要,這個時間差會造成信號時序錯誤,終將導致信號傳輸失敗,所以TTL與CMOS邏輯電平之間也需要進行轉換,通常TTL轉CMOS需要使用專門的轉換芯片,例如CD4504B,它就可以實現TTL轉CMOS。

不論是電壓不匹配的電平轉換,還是邏輯電平之間的電平轉換,轉換的形式有多種,上面介紹的只是其中一種方式,但只要記住電平轉換的目的就是讓電平兼容,用什么轉換都是可以的。
雖然這些電平轉換電路并不復雜,但是畢竟還是需要額外的器件搭建。有沒有可能把轉換電路集成到單片機里或者把I/O耐壓提高呢?這跟單片機的低功耗以及高速度有關,低壓可以帶來更小的損耗,如果加入這些轉換電路,會增加功耗,還降低了芯片的靈活性。既然無法集成到內部,那么問題又來了,為什么不統一電平標準呢?這是個好問題,跟全世界的充電插頭無法統一一樣,每個芯片都是有自己的標準,統一真的很難。
|