概述
HTN872A是一款高功率、全集成升壓轉換器,集成8mΩ功率開關管和10mΩ同步整流管, 為便攜式系統提供高效的小尺寸解決方案。
HTN872A具有2.7V至20V寬輸入電壓范圍, 可為采用單節或兩節鋰電池的應用提供支持。 該器件具備20A開關電流能力,并且能夠提供20V的輸出電壓。
HTN872A采用自適應恒定關斷時間峰值 電流控制拓撲結構來調節輸出電壓。在中等到 重負載條件下,HTN872A工作在PWM模式。 在輕負載條件下,該器件工作在PFM模式,以提高效率。PWM模式下,HTN872A的開關頻率內部固定在約370kHz。
HTN872A還支持可編程的軟啟動,以及可調節的開關峰值電流限制。
此外,該器件還提供有22V輸出過壓保護、 逐周期過流保護和熱關斷保護。
特點
・輸入電壓范圍VIN:2.7V-20V
・輸出電壓范圍VOUT:4.5V-20V
・可編程峰值電流:20A
・高轉換效率: 96% (VIN = 7.4V, VOUT=15V, IOUT =2A)
・低關斷功耗,關斷電流1uA
・可編程軟啟動 ・輸出過壓 (22V)、逐周期過流、熱關斷等保護
・QFN3×3-16L,無鉛超薄封裝
應用
無線音箱 、便攜式音箱、拉桿音箱 ;快充移動電源、USB TYPE-C 電源傳輸;平板電腦、筆記本電腦、電子煙、POS機終端等。
管腳排列及定義


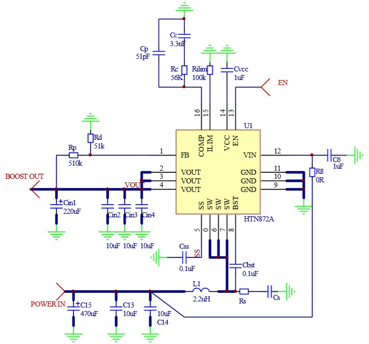
應用原理圖說明


詳細的產品資料及銷售聯絡信息請參看:http://www.lbxn.com.cn/products_7126.htm