|
當前位置:首頁->產品展示->功放IC->HT8320(無電感雙電荷自適應升壓、防破音功能D/AB類切換4.5W雙聲道音頻功放IC) |
|
|
| 產品名稱: |
HT8320(無電感雙電荷自適應升壓、防破音功能D/AB類切換4.5W雙聲道音頻功放IC) |
| 封裝形式: |
TSSOP-24 |
| 兼容型號: |
|
| 產品功能: |
2X4.5W/2.7V-5.5V(內置電荷泵無電感升壓模塊)/4Ω |
產品規格書下載: HT8320.pdf |
|
| 在線客服: |
|
|
| 申請樣品: |
申請樣品 |
|
| |
| |
 |
詳細介紹 |
 |
|
 |
概述
HT8320是一款D類雙通道音頻功率放大器,在VBAT=4.2V、THD+N=10%,4Ω負載條件下能連續輸出2*4.5W功率。該D類功放的電源電壓由內置的自適應雙電荷泵升壓模塊提供。該升壓模塊在低功率時不升壓,可有效提升電池的播放時間。
HT8320的最大特點是防削頂失真(ACF)輸出控制功能,可檢測并抑制由于輸入音樂、語音信號幅度過大所引起的輸出信號削頂失真(破音),也能自適應地防止在升壓電壓下降所造成的輸出削頂,顯著提高音質,創造非常舒適的聽音享受,并保護揚聲器免受過載損壞。其具有4種不同的ACF模式,可針對不同應用場合。同時芯片還具ACF-Off 模式。
HT8320具有AB類和D類的自由切換功能,在受到D類功放EMI干擾困擾時,可隨時切換至AB類音頻功放模式(此時電荷泵升壓功能關閉)。HT8320內部集成免濾波器數字調制技術,能夠直接驅動揚聲器,并最大程度減小脈沖輸出信號的失真和噪音。輸出無需濾波網絡,極少的外部元器件節省了系統空間和成本,是便攜式應用的理想選擇。
此外,HT8320內部固定28dB增益,內置的關斷功能使待機電流最小化,還集成了輸出端過流保護、片內過溫保護和電源欠壓異常保護等功能。
特點
・4種防削頂失真功能(Anti-Clipping Function, ACF)
・自適應電荷泵升壓功能
・內部固定28dB增益
・輸出功率
2*4.5W (VBAT=4.2V, RL=4Ω, THD+N=10%)
2*3.5W (VBAT=3.7V, RL=4Ω, THD+N=10%)
2*2.7W (VBAT=3.3V, RL=4Ω, THD+N=10%)
・效率
81% (VBAT=3.7V, RL=4Ω, 0.4W)
73% (VBAT=3.7V, RL=4Ω, 1W)
・電源
-升壓輸入VBAT:2.7V至5.5V
-升壓輸出CPOUT:6.4V
・靜態工作電流:7mA
・關斷電流:<1uA
・AB/D類可切換
・免濾波器數字調制,直接驅動揚聲器
・保護功能:過流/過熱/欠壓異常保護功能
・無鉛封裝, TSSOP24-PP
應用
・智能音響 ・無線音響
・便攜式音頻設備 ・智能手機
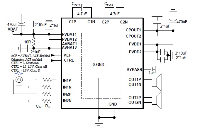
管腳排列

典型應用圖

|
|
| |
|
|
| |
| |
 |
您可能對以下產品感興趣 |
 |
|
 |
| 產品型號 |
功能介紹 |
封裝形式 |
工作電壓 |
備注 |
兼容型號 |
| CS83705 |
18W/2.8V-5.5V(內置升壓模塊)/3Ω或26W/7.4V(內置升壓模塊)/2Ω |
EQA-16 |
2.7V-12V |
涵蓋單雙節鋰電和12V適配器雙電源供電應用,適用于2.7V~12V各個供電節點,三種防破音模式,AB/D切換功能,擴頻功能,靜音功能,內置升壓,恒定26W輸出功率R類單聲道音頻功率放大器 |
CS83702 |
| CS83702 |
PO at 10% THD+N, VIN = 3.7V
RL = 4 Ω 10.1W(D MODE NCN OFF)
或PO at 10% THD+N, VIN = 3.7V
RL = 2Ω+22µH Ω 18W(D MODE NCN OFF)
|
EQA-16 |
2.7V-5.5V |
擴頻模式,靜音功能,三種防破音模式,AB/D切換,內置升壓,18W單聲道音頻功放 |
CS83705 |
| HT878 |
2X8.5W/2.7V-5.5V(內置自適應升壓模塊)/4Ω |
TSSOP-24 |
2.5V-5.5V |
可任意限幅、單節鋰電池內置升壓的8W雙聲道音頻功放IC |
|
| HT8310 |
5.2W/2.8V-5.5V(內置電荷泵無電感升壓模塊)/4Ω |
QFN-16/ESOP-16 |
2.7V-5.5V |
高效率電荷泵自適應升壓和防破音功能的5.2W D/AB切換單聲道音頻功率放大器 |
|
| CS8316 |
PO at 10% THD+N, VIN=7.4V
RL=4Ω+22uH 21W(D MODE NCN OFF)
PO at 10% THD+N, VIN =7.4V
RL=3Ω+22uH 25W(D MODE NCN OFF)
|
TSSOP-24 |
5V-9V |
針對雙節鋰電池串聯供電應用,固定24倍增益,防破音,AB/D切換,功率限制,內置升壓模 塊,具備自適應升壓功能,恒定25W輸出功率R類單聲道音頻功率放大器 |
|
| HT8691 |
7.0W/2.8V-5.5V(內置升壓模塊)/4Ω |
ESOP-8 |
2.5V-5.5V |
小型封裝低成本內置升壓音頻功放HT8691 |
HT8691R |
| HT862 |
8.0W/2.8V-5.5V(內置升壓模塊8.5V)/4Ω |
TSSOP-20 |
2.8V-5.0V |
內置自適應同步升壓/AGC/限溫功能8W單聲道智能音頻功率放大器,I2C控制模式下最大支持80階音量調節 |
|
|
| |
|
| |
|
|
|
| |
業務洽談:
聯系人:張順平
手機:17727550196(微信同號)
QQ:3003262363
EMAIL:zsp2018@szczkjgs.com
聯系人:鄢先輝
手機:17727552449 (微信同號)
QQ:2850985542
EMAIL:yanxianhui@szczkjgs.com
負責人聯絡方式:
手機:13713728695(微信同號)
QQ:3003207580
EMAIL:panbo@szczkjgs.com
聯系人:潘波
|
|
 |
|
 |
|