| 偏置電源在電源中很重要。在電源內部,需要偏置電源給 IC 加電。在電源外部,可能需要偏置電源給系統中的 MCU 和/或其它局部電源加電。
很多低電壓 IC(額定電壓小于 100V DC)都將偏置電源集成到該 IC 內部。不過,對于 AC-DC 電源而言事情會變得更加復雜,因為現在需要處理高很多的輸入電壓。
偏置電源有幾種設計方法。今天,我將介紹在 AC-DC 應用中實現偏置電源的 3 種選項:線性、降壓轉換器或反激式轉換器。
線性偏置電源
BJT 線性電路可提供一款組件數量最少的簡單偏置電源解決方案。不過,使用該方案的主要缺點是效率低。

圖 1. BJT 線性偏置電源
在圖 1 的實例中,要使用通用 AC 輸入(85VAC 至 264VAC)實現 12V/50mA 的偏置電源,需要為 R2 應用 2kΩ 的最大電阻器。即便使用串聯電阻器,仍需補償 BJT 上的損耗,在輸入為 264VAC 時其可高達 5W。
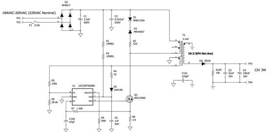
反激式偏置電源
反激式轉換器偏置電源(如圖 2 中的 PMP8764)是常用的偏置電源解決方案,不僅提供安全隔離,而且還能提供多個偏置輸出。

圖 2. 反激式偏置電源
由于采用一次側穩壓 (PSR) 技術,因此光耦合器和補償電路可從反激式偏置電源中移除,同時還可保持 5% 的輸出穩壓。
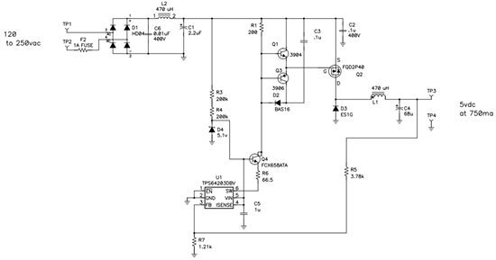
降壓偏置電源
在電子儀表計量等特定應用中,無需隔離,而且反激式轉換器中的定制變壓器對于成本敏感型市場來說太貴。在這種情況下,降壓轉換器(如圖 3 中的 PMP9087)是實現低成本偏置電源解決方案的更好選項,因為使用的是標準電感器。此外,使用 PSR 控制器(UCC28700 系列)還可實現快速負載瞬態響應,因為 PSR 控制器具有逐周期電壓傳感特性。

圖 3. 降壓偏置電源
對于需要低輸出電壓(9V 或更低)偏置電源的應用,p 通道 MOSFET 降壓轉換器(如圖 4 中的 PMP5412)是反激式偏置電源的完美替代方案。

可以在 PowerLab 參考設計庫中找到更多偏置電源解決方案,下列是一些設計實例: |