說明
YX2365 是一款寬輸入電壓、開關模式降壓控制器, 專為 Li-Lon、鋰聚合物或 LiFePO4電池充電而設計。
在降壓模式下,它支持高達65V的寬輸入和輸出電壓范圍。YX2365 集 成了具有欠壓鎖定(UVLO)保護的高壓側和低壓側柵極驅動器。它提供可編程的電感器峰值電流限制和輸入/輸出電流限制功能,以及通過ISMON 1和 ISMON2進行實時輸出電流監控。CC/CV(恒 流/恒壓) 調節功能使其適用于電池充電系統。 此外,YX2365還包括一個外部可編程電池充電定時配置。
YX2365具有50kHz至2MHz的超寬開關頻率 范圍,并集成了頻率擴頻(FSS)功能,可增強 EMI優化。它包括一個可選的外部時鐘同步功能, 以支持多器件配置中的并行作。此外,該器件還提供外部補償功能和可編程軟啟動功能,有助于減少啟動期間的浪涌電流。
YX2365采用5mm×5mm、40引腳QFN封裝。
特性
• 支持 Buck (降壓)充電拓撲
• 支持涓流充電、恒流 (CC)/恒壓 (CV) 和充電終止
• 輸入端集成 DPM
• 寬輸入電壓范圍:3.5V 至 65V
• 寬輸出電壓范圍:0V 至 65V
• 支持超級電容器充電
• CC 模式支持從 0V 充電
• 支持 1 至 14S 串聯電池配置
• 調節回路:CC1、CC2、FB
• 帶 Charge_OK 指示器的 CC/CV 調節
• 6V 柵極驅動電壓
• 外部時鐘同步
• 集成可編程定時器功能
• 頻率擴頻 (FSS) 功能
• 通過 ISMON1 和 ISMON2 進行輸入/輸出電流 感應
• 高達 98% 的電源效率
• 超寬開關頻率范圍:50KHz 至 2MHz
• 柵極驅動器:0.5Ω 下拉,1Ω 上拉
• 40 引腳 QFN 封裝 (5mm × 5mm)
應用
汽車信息娛樂系統、 USB-PD EPR (擴展功率范圍)、便攜式發電站;1-14節鋰電池、磷酸鐵鋰電池組的充電應用。
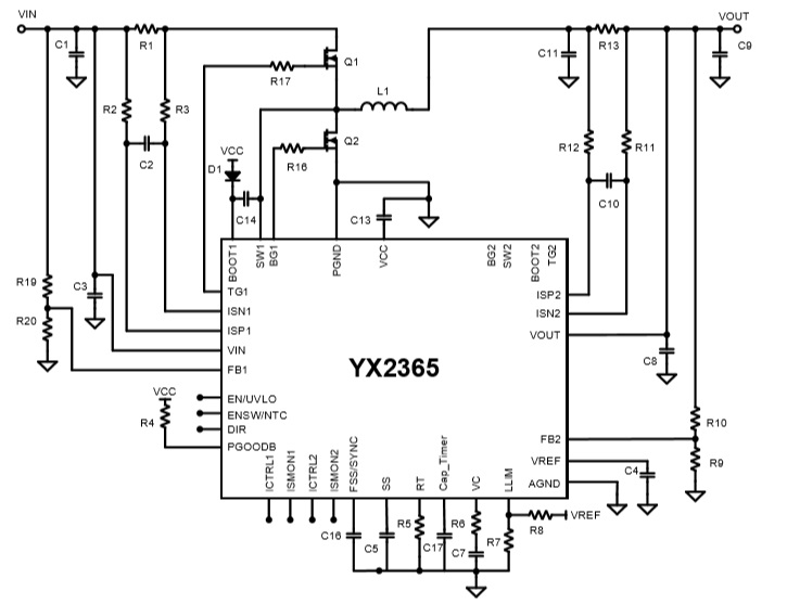
引腳配置和功能



典型應用
