說明
YX2565是一款寬輸入電壓、開關模式降壓-升壓控制器,專為Li-Lon、鋰聚合物或LiFePO4電池充電而設計,具有雙向功率流。
它支持高達65V的寬輸入和輸出電壓范圍,可在降壓、升壓和降壓-升壓模式之間無縫轉換。此外,它還支持雙向工作。YX2565集成了具有欠壓鎖定 (UVLO)保護的高壓側和低壓側柵極驅動器。 它提供可編程的電感器峰值電流限制和輸入/輸出 電流限制功能,以及通過ISMON1和ISMON2進行實時輸出電流監控。CC/CV(恒流/恒壓)調節功能使其適用于電池充電系統。此外,YX2565 還包括一個外部可編程電池充電定時配置。
YX2565具有50 kHz至2MHz的超寬開關頻率范圍,并集成了頻率擴頻(FSS)功能,可增強EMI優化。它包括一個可選的外部時鐘同步功能, 以支持多器件配置中的并行作。此外,該器件還提供外部補償功能和可編程軟啟動功能,有助于 減少啟動期間的浪涌電流。
YX2565采用5mm×5mm、40引腳QFN封裝。
特性
• 支持Buck-Boost充電拓撲
• 支持涓流充電、恒流(CC)/恒壓(CV)和充電終止
• 輸入端集成DPM
• 寬輸入電壓范圍:3.5V至65V
• 寬輸出電壓范圍:0V至65V
• 支持超級電容器充電
• CC模式支持從0V充電
• 支持1至14S串聯電池配置
• 調節回路:CC1、CC2、FB1、FB2
• 帶 Charge_OK 指示器的 CC/CV 調節
• 6V 柵極驅動電壓
• 外部時鐘同步
• 集成可編程定時器功能
• 頻率擴頻(FSS)功能
• 通過ISMON1和ISMON2進行輸入/輸出電流 感應
• 支持雙向操作
• 高達98%的電源效率
• 超寬開關頻率范圍:50KHz 至 2MHz
• 柵極驅動器:0.5Ω 下拉,1Ω 上拉
• 40引腳QFN封裝(5mm×5mm)
應用
汽車信息娛樂系統、 USB-PD EPR (擴展功率范圍)、 便攜式發電站;1-14節鋰電池、磷酸鐵鋰電池組充電應用等。
引腳配置和功能



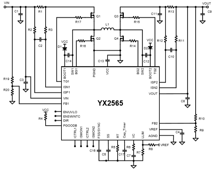
典型應用圖
