|
當前位置:首頁->產品展示->功放IC->TDA7491MV(25W單聲道D類功放IC) |
|
|
| 產品名稱: |
TDA7491MV(25W單聲道D類功放IC) |
| 封裝形式: |
PowerSSO-36 |
| 兼容型號: |
|
| 產品功能: |
25W/16V/6Ω |
產品規格書下載: TDA7491MV.PDF |
|
| 在線客服: |
|
|
| 申請樣品: |
申請樣品 |
|
| |
| |
 |
詳細介紹 |
 |
|
 |
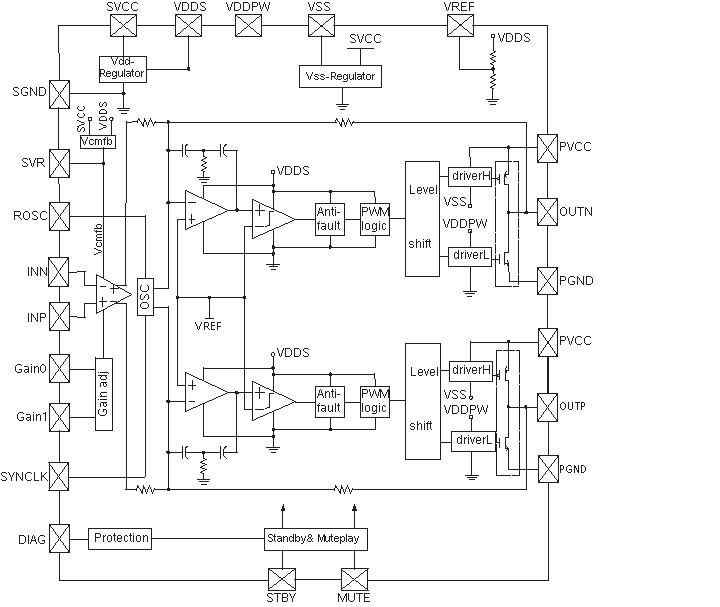
TDA7491MV
Features
■ 20 W continuous output power:
RL = 8 Ω, THD = 10% at VCC = 18 V
■ 25 W continuous output power:
RL = 6 Ω, THD = 10% at VCC = 16 V
■ Wide range single supply operation (5 V - 18 V)
■ High efficiency (η = 90%)
■ Four selectable, fixed gain settings of 20 dB,
26 dB, 30 dB and 32 dB
■ Differential inputs minimize common-mode
noise
■ Filterless operation
■ No ‘pop’ at turn-on/off
■ Standby and mute features
■ Short circuit protection
■ Thermal overload protection
■ Externally synchronizable
PowerSSO-36

|
|
| |
|
|
| |
| |
 |
您可能對以下產品感興趣 |
 |
|
 |
| 產品型號 |
功能介紹 |
封裝形式 |
工作電壓 |
備注 |
兼容型號 |
| HT328 |
2X40W/24V/8Ω或80W/24V/4Ω |
TSSOP-28 |
4.5V-26V |
免電感濾波2×30W D類立體聲音頻功放 |
AD52090/TPA3110 |
| HT566 |
2×20W (VDD=14.5V, RL=4Ω, THD+N=1%) |
QFN-28 |
4.5V-16V |
I2S數字輸入20W立體聲無電感閉環D類音頻功放IC |
|
| HT878 |
2X8.5W/2.7V-5.5V(內置自適應升壓模塊)/4Ω |
TSSOP-24 |
2.5V-5.5V |
可任意限幅、單節鋰電池內置升壓的8W雙聲道音頻功放IC |
|
| CS8389 |
PO at 10% THD+N, VIN = 4.2V ,2X4.8W(BOOST升壓值為6.2V) |
ESOP-16 |
2.7V-5.5V |
固定20倍增益,4種防破音可選,AB/D切換功能,2X4.8W輸出功率,立體聲音頻功率放大器 |
CS8390 |
| HT8310 |
5.2W/2.8V-5.5V(內置電荷泵無電感升壓模塊)/4Ω |
QFN-16/ESOP-16 |
2.7V-5.5V |
高效率電荷泵自適應升壓和防破音功能的5.2W D/AB切換單聲道音頻功率放大器 |
|
| CS86189 |
2X25.5W/14V/4Ω或47W/18V/4Ω |
TSSOP-28 |
6V-18.5V |
無濾波2X25W立體聲D類功放IC,管腳兼容TPA3110 |
TPA3110/CS8618/CS3815 |
| CS5082 |
CS5082E是一款5V輸入,支持雙節鋰電池串聯應用,鋰離 子電池的升壓充電管理IC.CS5082E集成功率MOS,采用異步開關架構,使其在應用 時僅需極少的外圍器件,可有效減少整體方案尺寸,降低BOM成本。 CS5082E的升壓開關充電轉換器的工作頻率為600KHz最大2A輸入充 電,轉換效率為90%。
|
ESOP-8 |
3.44V-7.0V |
帶NTC功能、5V USB輸入、雙節鋰電池串聯應用、升壓充電管理IC,管腳兼容CS5080 |
CS5080 |
| CS8623 |
32W/16V/4Ω |
ESOP-16 |
5.7V-17V |
可使用單面PCB、免濾波、30W單聲道D類音頻功放IC,管腳兼容CS8622 |
CS8622 |
| HT560 |
2X40W/18V/4Ω或75W/24V/4Ω |
QFN-36 |
4.5V-26V |
30W立體聲D類I2S輸入音頻功放 |
|
| 雙節鋰電池7.4V供電實現2X20W音頻放大/升壓/USB充電組合解決方案 |
PO at 1% THD+N, VIN = 7.4V ,2X18W((BOOST升壓值為15V)) |
|
6V-8.4V |
|
|
| HT7178 |
輸入電壓范圍:2.7V -14 V;輸出電壓范圍:4.5V-20V
;可編程峰值電流: 14A
|
DFN-20 |
2.7V-14V |
20V 14A帶輸出關斷的全集成同步升壓IC |
TPS61088/HT7167 |
| HT317 |
2X42W/18V/4Ω或75W/24V/4Ω |
TSSOP-28 |
5V-26V |
42W立體聲/75W單聲道D類功放IC,,工作電壓5-26V,極限耐壓32V! |
|
| AX3005 |
2X10W/12V/8Ω |
QFP-48/HSOP-28 |
8V-18V |
兼容TPA3005,10W雙聲道D類功放IC |
TPA3005 |
|
| |
|
| |
|
|
|
| |
業務洽談:
聯系人:張順平
手機:17727550196(微信同號)
QQ:3003262363
EMAIL:zsp2018@szczkjgs.com
聯系人:鄢先輝
手機:17727552449 (微信同號)
QQ:2850985542
EMAIL:yanxianhui@szczkjgs.com
負責人聯絡方式:
手機:13713728695(微信同號)
QQ:3003207580
EMAIL:panbo@szczkjgs.com
聯系人:潘波
|
|
 |
|
 |
|