| 當前位置:首頁->技術分享 |
|
| TAS2770 20W數字輸入D類音頻放大器解決方案 |
|
|
| 文章來源:永阜康科技 更新時間:2018/7/12 15:41:00 |
在線咨詢: |
| |
TI公司的TAS2770是具有揚聲器I/V檢測的數字輸入單聲道20W輸入D類音頻放大器,在12.6V電壓時能向4-Ω負載提供15.4W峰值功率,連續功率11.6W,THD+N小于0.03%,VBAT電壓為4.5 V到16 V,主要用在平板電腦,藍牙揚聲器,家庭自動化和智能揚聲器/物聯網(IoT).本文介紹了TAS2770主要特性,框圖,應用電路以及PC立體聲音頻參考設計TIDA-01572主要特性,框圖,電路圖,材料清單和PCB設計圖.
The TAS2770 is a mono, digital input Class-D audioamplifier optimized for efficiently driving high peakpower into small loudspeakers. The Class-D amplifieris capable of delivering 15.4 W of peak power into a4-Ω load while sustaining 11.6 W continuously with less than 0.03 % THD+N at a battery voltage of 12.6V.
Integrated speaker voltage and current senseprovides for real time monitoring of loudspeakerbehavior. A battery tracking peak voltage limiter withbrown out prevention optimizes amplifier headroomover the entire charge cycle of 2S or 3S batterysystems.Up to eight devices can share a common bus viaeither I2S/TDM + I2C.
The TAS2770 device is available in a 26-pin, 0.4-mmpitch QFN for a compact PCB footprint.
TAS2770主要特性:
1• High-Performance Mono Class-D Amplifier
– 20-W at 1% THD+N (4 Ω, 16 V)
– 15.4-W at 1 % THD+N (4 Ω, 12.6 V)
– 9.1-W at 1 % THD+N (8 Ω, 12.6 V)
– 8.2-W at 1 % THD+N (4 Ω, 8.4 V)
– 4-W at 1 % THD+N (8 Ω, 8.4 V)
• 0.03 % THD+N at 1 W (4 Ω, VBAT = 12.6 V)
• 32-μVrms A-Weighted Idle Channel noise
• 90-dB PSRR with 200 mVPP Ripple at 20 - 20 kHz
• 82.5% Efficiency at 1 W (4 Ω, VBAT = 12.6 V)
• < 1 μA HW Shutdown VBAT Current
• 42 mW/63 mW Idle Dissipation (8.4 V/12.6 V)
• Speaker Voltage and Current Sense
• Real-Time Diagnostics Using I/V Speaker Sense
– Over Current
– Short Circuit(short to power, short to groundand terminal-to-terminal short)
– Over-Temperature
• VBAT Tracking Peak Voltage Limiter with BrownOut Prevention
• 44.1-kHz to 192-kHz Sample Rates
• Flexible User Interfaces
– I2S/TDM: 8 Channels (32-bit / 96 kHz)
– I2C: 8 selectable Addresses
• MCLK Free Operation
• Low Pop and Click
• Power Supplies
– VBAT: 4.5 V to 16 V
– AVDD: 1.8 V
• Spread-Spectrum Low EMI Mode
• Thermal and Over Current Protection
TAS2770應用:
• Laptop Computers
• Bluetooth Speakers
• Home Automation
• Smart Speakers/IoT

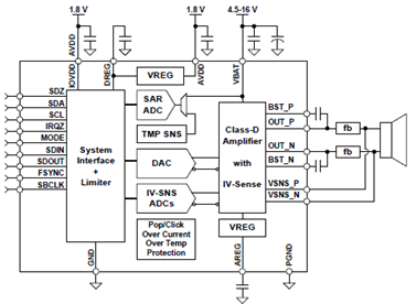
圖1.TAS2770功能框圖

圖2.TAS2770典型應用電路圖

圖3.立體聲EVM元件布局圖
PC立體聲音頻參考設計TIDA-01572
This stereo audio subsystem produces higher qualityaudio over CODEC driver solutions in PC applicationsusing the TAS2770 device. This device enables theuse of a Smart Amp algorithm, which provides speakerprotection while maximizing the sound pressure level(SPL) by monitoring the physical conditions of thespeaker in real time. This design provides a workinglayout and design recommendations to enable a quickadaptation of this solution.
This stereo audio subsystem uses two TAS2770 devices for improved audio capabilities over CODECsolutions. The TAS2770 is highly configurable to various audio input formats and has integrated speakervoltage and current sensing, which can be used to determine the maximum audio signal whilesimultaneously protecting against thermal and mechanical failure mechanisms.
This design incorporates a simple power solution to provide the necessary rails to operate and interfacewith the TAS2770 device. The user is only required to provide VBAT with a supply ranging from 4.5 V to16 V.
For ease of use, this design incorporates an XMOS device, which allows for testing and developmentusing a USB interface. If desired, however, the board can be set to accept external I2C and I2S busconnections to test using another system, such as an audio analyzer.
After connecting the device to a PC running PurePath™ Console 3 with the TAS2770-specific application,the user can quickly and easily configure the device. Among the many features of the TAS2770 is abattery protection output limiter. This limiter controls the automatic gain control to help maintain a qualityaudio output while preventing excessive demand on the battery system. Brownout protection is alsoincluded to protect the system from failing due to potential demands generated by the audio system. Inaddition, the designer can configure the inter-chip limiter alignment (ICLA) to ensure that, while in amultichannel configuration, all the channels that are actively grouped together attack equally to maintainaudio continuity and balance.
參考設計TIDA-01572主要特性:
• High-Performance Class-D Amplifier SupportsWide VBAT Supply Range of 4.5 V to 16 V
• 15-W Continuous Power Into 4 Ω at 12.6 V(1% THD+N)
• Integrated Voltage and Current Sense forDiagnostics
• 32-μV Idle Channel Noise and Spread SpectrumLow-EMI Mode
• Supports I2S and SoundWire™ Inputs
• Small 26-Pin QFN (3.5 mm × 4 mm)
• Input Multiplexing Supporting Multiple InputSources
參考設計TIDA-01572應用:
• PC and Notebooks
• Wireless (BT) Speaker
• Thermostat
• Video Doorbell
• Video Communications System

圖4.參考設計TIDA-01572外形圖

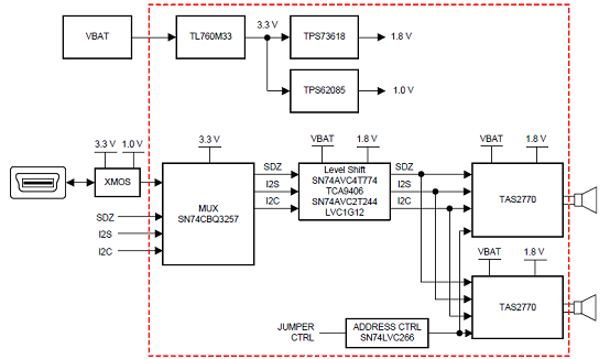
圖5.參考設計TIDA-01572框圖

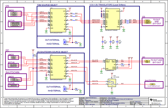
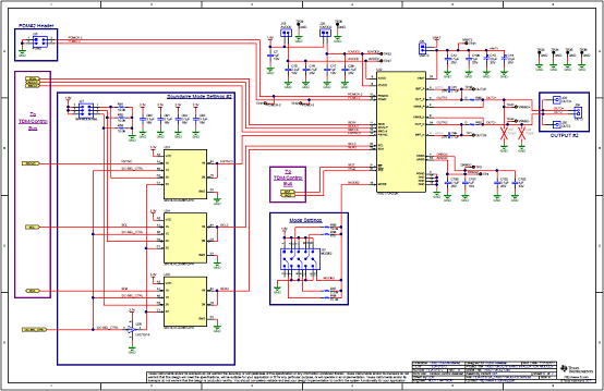
圖6.參考設計TIDA-01572電路圖(1)

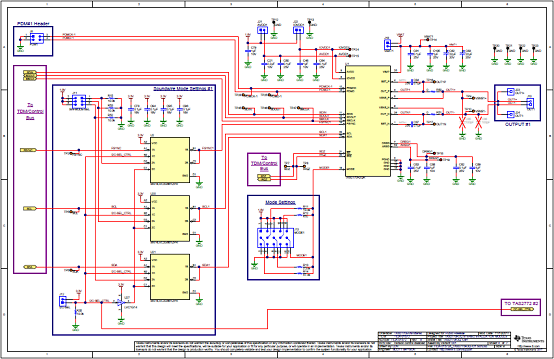
圖7.參考設計TIDA-01572電路圖(2)

圖8.參考設計TIDA-01572電路圖(3)

圖9.參考設計TIDA-01572電路圖(4)

圖10.參考設計TIDA-01572電路圖(5)

圖11.參考設計TIDA-01572電路圖(6)

圖12.參考設計TIDA-01572電路圖(7)
參考設計TIDA-01572材料清單:


圖13.參考設計TIDA-01572 PCB設計圖(1):頂層絲印

圖14.參考設計TIDA-01572 PCB設計圖(2):頂層焊接模

圖15.參考設計TIDA-01572 PCB設計圖(3):頂層銅

圖16.參考設計TIDA-01572 PCB設計圖(4):銅層2

圖17.參考設計TIDA-01572 PCB設計圖(5):銅層3

圖18.參考設計TIDA-01572 PCB設計圖(6):底層銅

圖19.參考設計TIDA-01572 PCB設計圖(7):底層焊接模

圖20.參考設計TIDA-01572 PCB設計圖(8):底層絲印
|
| |
|
|
|
|
|
| |
| |
| |
 |
您可能對以下產品感興趣 |
 |
|
 |
| 產品型號 |
功能介紹 |
兼容型號 |
封裝形式 |
工作電壓 |
備注 |
| ACM3129 |
2×57W, 1% THD+N, 24V, 4Ω, BTL ;
1×110W, 1% THD+N, 24V, 2Ω, PBTL |
|
TSSOP-28(散熱片在背部,支持外接散熱器) |
4.5V-26.4V |
2×57W/110W高性能D類音頻功放,超低功耗、展頻功能、動態調整升壓Class H |
| ACM3108 |
2×25W, 1% THD+N, 16V, 4Ω, BTL ;
1×50W, 1% THD+N, 16V, 2Ω, PBTL
|
AD52068/TPA3110 |
TSSOP-28 |
4.5V-16V |
動態調整升壓CLASS H功能、25W雙聲道/50W單聲道D類音頻功放IC |
| ACM3128 |
2×32.5W, 1% THD+N, 24V, 8, BTL;
1×65W, 1% THD+N, 24V, 4, PBTL;
2×42W, 1% THD+N, 24V, 6, BTL;
1×84W, 1% THD+N, 24V, 3, PBTL;
2X48W, 1% THD+N, 22V, 4, BTL; |
AD52090/TPA3110 |
TSSOP-28 |
4.5V-26.4V |
動態調整升壓CLASS H功能、40W立體聲/80W單聲道D類音頻功放IC |
| ACM8615 |
21W, 單聲道輸出(8Ω, 20V, THD+N = 1%)
26W, 單聲道輸出 (8Ω, 20V, THD+N = 10%)
|
|
QFN-16 |
4.5V-21V |
內置DSP、I2S數字輸入20W單聲道D類音頻功放IC |
| ACM8625P |
2×33W, 立體聲輸出(6Ω, 21V, THD+N = 1%)
51W, 單聲道輸出 (8Ω, 21V, THD+N = 1%)
|
ACM8622/ACM8625M/ACM8628 |
TSSOP-28 |
4.5V-21V |
I2S數字輸入33W立體聲D類音頻功放芯片、內置DSP小音量低頻增強等算法 |
| ACM8622 |
2×14W, 立體聲輸出(4Ω, 12V, THD+N = 1%);
2×10.5W, 立體聲輸出 (6Ω, 12V, THD+N = 1%) |
TAS5805/ACM8625/ACM8628 |
TSSOP-28 |
4.5V-14.5V |
內置DSP音效處理算法、2×14W立體聲/ 1×23W單聲道、數字輸入D類音頻功放IC |
| ACM8625 |
2×26W, 立體聲輸出(8Ω, 22V, THD+N = 1%)
2×32W, 立體聲輸出 (8Ω, 22V, THD+N = 10%) |
TAS5805/ACM8628/ACM8622 |
TSSOP-28 |
4.5V-26.4V |
I2S數字輸入26W立體聲D類音頻功放芯片、內置DSP小音量低頻增強等算法 |
| ACM8628 |
2×41W、立體聲 (6Ω, 24V, THD+N = 1%) ;
2×33W, 立體聲 (4Ω, 18V, THD+N = 1%) ;
1×82W, 單通道 (3Ω, 24V, THD+N = 1%) |
TAS5805/ACM8625/ACM8622 |
TSSOP-28 |
4.5V-26.4V |
2×41W立體聲 /1×82W單通道數字輸入功放、內置DSP小音量低頻增強等算法 |
| HT560 |
2X40W/18V/4Ω或75W/24V/4Ω |
|
QFN-36 |
4.5V-26V |
30W立體聲D類I2S輸入音頻功放 |
| HT7178 |
輸入電壓范圍:2.7V -14 V;輸出電壓范圍:4.5V-20V
;可編程峰值電流: 14A
|
TPS61088/HT7167 |
DFN-20 |
2.7V-14V |
20V 14A帶輸出關斷的全集成同步升壓IC |
|
| |
|
| |
|
|