| 當前位置:首頁->技術分享 |
|
| HT566 2x20W立體聲I2S數字輸入無電感閉環D類音頻功放解決方案 |
|
|
| 文章來源:永阜康科技 梁雄 更新時間:2020/7/16 10:32:00 |
在線咨詢: |
| |
縱觀音響或者家庭影院發展史,從錄制、存儲媒體到傳輸路徑等角度看,CD、VCD、DVD、光纖、同軸……都是采用數字技術。正是數字技術的發展,HiFi高保真、高清才得以實現。在存儲,傳輸環節數字化有著模擬無可比擬的優勢。因為數字信號具有高強抗干擾能力以及糾錯重組能力,如果信號源輸出是模擬信號,即使音頻功放做到同一塊PCB板上,并精心設計音頻信號從主控解碼到音頻功放路徑走線,但整機還有電源電路、接收電路、附加功能電路等,尤其整機功能較多時,各種信號走向紛繁復雜,加上外殼結構限制,板上數模干擾、射頻干擾、電源干擾……最終音頻功放輸出失真度,信噪比,還原度不一定理想,并且花銷了大量時間精力。讀卡讀U音箱、藍牙音箱、WiFi音箱的處理器解碼出來的都是數字音頻信號,所以從主控處理器輸出到音頻功放也采用數字信號傳輸,至少保證到音頻功放DAC轉換前端是幾乎無干擾的。

深圳市永阜康科技有限公司現在推廣一顆I2S數字輸入20W立體聲無電感閉環D類音頻功放芯片HT566,適合應用于藍牙音箱、WiFi音箱、智能音箱、公交車語音播報系統等領域。該芯片支持I2S等多種數字信號輸入;電源:4.5V~16V;HT566支持極寬采樣率:8、16、32、44.1、48、88.2、96、192kHz;支持硬件默認工作模式以及I2C控制模式,并且I2C器件片選地址4個可選,非常靈活;所有的功能都可以通過I2C配置,包含數字信號格式選擇、左右聲道音量獨立調節、可將功放輸出配置成PBTL單聲道輸出、數字限幅的閾值設置、左右聲道獨立MUTE以及左右聲道信號交換等等。
影響數字音頻功放性能重要的一個模塊是DAC數模轉換器。HT566內置32bit音頻專用的帶實時跟蹤補償的數模轉換器,加上后級非常成熟穩定Class D功放模塊,最終HT566模擬輸出性能非常優秀;在1W,1kHz,PVDD=12V條件下,THD+N≤0.02%; SNR≥97dB(A加權),噪聲級別≤100uVrms;在這基礎上還加入了一些實用功能:1SPW工作模式下,靜態電流12mA,效率>90%;擴頻模式使得很多應用場合僅用磁珠就可以過認證測試。
HT566應用特性
1. HT566應用原理框圖

2. HT566腳位圖

3. HT566管腳說明
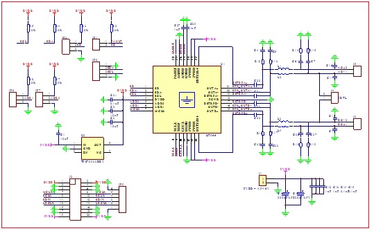
4. HT566 DEMO原理圖

5. HT566DEMO板PCB頂層設計圖

6. HT566 DEMO板PCB底層設計圖
7. HT566 DEMO板貼片圖

8. HT566 DEMO板物料清單

9. HT566 DEMO板實物圖

詳細的產品資料及銷售聯絡信息請參看:http://www.lbxn.com.cn/products_4879.htm |
| |
|
|
|
|
|
| |
| |
| |
 |
您可能對以下產品感興趣 |
 |
|
 |
| 產品型號 |
功能介紹 |
兼容型號 |
封裝形式 |
工作電壓 |
備注 |
| IU7190 |
3.1W/5V/4Ω(THD+N=10%) |
|
DFN-10 |
2.5V-5.5V |
I2S數字輸入、3.1W單聲道D類音頻功率放大器 |
| ACM8635 |
2×20W+40W, 2.1通道 (2×6Ω+4Ω, 18V, THD+N =10%) |
|
QFN-40 |
4.5V-21V |
2×21W+1×42W 2.1聲道數字輸入D類音頻功率放大器、具有豐富的DSP音效處理以及ClassH動態升壓功能 |
| ACM8623 |
2×14W, 立體聲輸出(4Ω, 12V, THD+N = 1%); 2×10.5W, 立體聲輸出 (6Ω, 12V, THD+N = 1%) |
ACM8622/ACM8625M/ACM8625P/ACM8625S/ ACM8685/ACM8628/TAS5805/AD82128 |
TSSOP-28 |
4.5V-15.5V |
I2S輸入15W雙聲道數字功放IC |
| HT566 |
2×20W (VDD=14.5V, RL=4Ω, THD+N=1%) |
|
QFN-28 |
4.5V-16V |
I2S數字輸入20W立體聲無電感閉環D類音頻功放IC |
| HT368 |
2×20W (VDD=14.5V, RL=4Ω, THD+N=1%) 或2×25W (VDD=14.5V, RL=4Ω, THD+N=10%) |
TPA3110/TPA3138/TPA3136/AD52068 |
TSSOP-28 |
4.5V-16V |
免電感濾波2*20W D類立體聲音頻功放 |
| HT511 |
2.8W/5V/4Ω或1.4W/3.6V/4Ω |
|
TSSOP-20/QFN-20 |
2.5V-6.5V |
2.8W I2S 輸入單聲道D類音頻功率放大器 |
| HT71678 |
帶音頻檢測和輸出關斷的13V,10A自適應H類同步升壓轉換器,帶有音頻信號檢測功能;輸入電壓范圍VIN:2.7V-13V;輸出電壓范圍VOUT:4.5V-13V;可編程峰值電流:10A
|
|
QFN-20 |
2.7V-13V |
帶音頻信號檢測和輸出關斷的13V,10A自適應H類同步升壓轉換器 |
| HT7167 |
輸入電壓范圍VIN:2.7V-13V;輸出電壓范圍VOUT:4.5V-13V;可編程峰值電流:10A.
|
HT7178/TPS61088/SCT12A1 |
DFN-20 |
2.7V-13V |
帶輸出關斷的13V、10A全集成同步升壓轉換器 |
| HT5010 |
HT5014/5/8系列產品是一款低成本的立體聲DA轉換
器,內部集成了內插濾波器、DA轉換器和輸出模擬
濾波等電路。其可支持多種音頻數字輸入格式,最大
支持24-bit字節。 |
CS4344/ES7144/MS4344 |
MSOP-10 |
3.3V |
24-Bit, 192kHz立體聲D/A數模轉換器 |
| HT560 |
2X40W/18V/4Ω或75W/24V/4Ω |
|
QFN-36 |
4.5V-26V |
30W立體聲D類I2S輸入音頻功放 |
| HT7178 |
輸入電壓范圍:2.7V -14 V;輸出電壓范圍:4.5V-20V
;可編程峰值電流: 14A
|
TPS61088/HT7167 |
DFN-20 |
2.7V-14V |
20V 14A帶輸出關斷的全集成同步升壓IC |
| HT317 |
2X42W/18V/4Ω或75W/24V/4Ω |
|
TSSOP-28 |
5V-26V |
42W立體聲/75W單聲道D類功放IC,,工作電壓5-26V,極限耐壓32V! |
|
| |
|
| |
|
|