|
當前位置:首頁->產品展示->功放IC->4871D(直插DIP-8封裝3.2W單聲道AB類音頻功放IC) |
|
|
| 產品名稱: |
4871D(直插DIP-8封裝3.2W單聲道AB類音頻功放IC) |
| 封裝形式: |
DIP-8 |
| 兼容型號: |
|
| 產品功能: |
3.2W/5V/4Ω |
產品規格書下載: 4871D.pdf |
|
| 在線客服: |
|
|
| 申請樣品: |
申請樣品 |
|
| |
| |
 |
詳細介紹 |
 |
|
 |
.JPG)
概述與特點
4871D是一個BTL橋連接的音頻功率放大器。它能夠在5V電源電壓下給一個4Ω負載提供THD小于10%、平均值為3.2W輸出功率。在關閉模式下電流的典型值為0.6μA。4871D是為提供大功率,高保真音頻輸出而專門設計的。它僅僅需要少量的外圍元件,并且能工作在低電壓條件下(2.0V-6.5V)。4871D不需要耦合電容,自舉電容或者緩沖網絡,所以它非常適用于小音量和低重量的低功耗系統。
主要特性
在失真度為10% ,輸入1KHZ的信號,不同負載的條件下輸出功率為: 4Ω,3.2W (典型值) ;8Ω負載,1.6W(典型值)。
待機電流: 0.6μA
工作電壓:2.0-6.5V。
在輸入信號頻率為1kHz,負載8Ω,輸出平均功率為1W的條件下,最大失真度為0.5%
輸出不需要耦合電容,自舉電容或者緩沖電路。
采用DIP-8封裝,保證良好的散熱性能。
增益穩定。
外部配置可以改變增益。
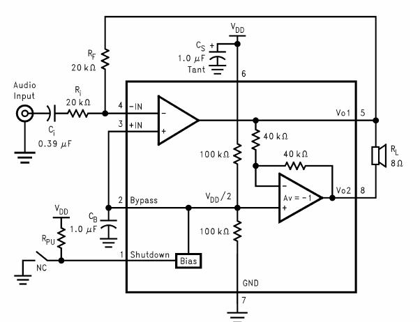
典型應用
手提電腦,臺式電腦,低壓音頻系統
典型應用圖
.JPG)
|
|
| |
|
|
| |
| |
 |
您可能對以下產品感興趣 |
 |
|
 |
| 產品型號 |
功能介紹 |
封裝形式 |
工作電壓 |
備注 |
兼容型號 |
| CS83702 |
PO at 10% THD+N, VIN = 3.7V
RL = 4 Ω 10.1W(D MODE NCN OFF)
或PO at 10% THD+N, VIN = 3.7V
RL = 2Ω+22µH Ω 18W(D MODE NCN OFF)
|
EQA-16 |
2.7V-5.5V |
擴頻模式,靜音功能,三種防破音模式,AB/D切換,內置升壓,18W單聲道音頻功放 |
CS83705 |
| CS5230 |
恒定4.8W/2.5V-5.5V(內置自適應Charge Pump模塊)/4Ω |
ESOP-10 |
2.7V-5.5V |
ESOP-10內置無電感電荷泵升壓5W防破音單聲道音頻功放IC |
|
| CS8390 |
PO at 10% THD+N, VIN = 4.2V ,2X6.6W(BOOST升壓值為7.3V) |
ESOP-16 |
2.7V-5.5V |
固定20倍增益,4種防破音可選,AB/D切換功能,2X6.6W輸出功率,立體聲音頻功率放大器 |
CS8389 |
| CS8389 |
PO at 10% THD+N, VIN = 4.2V ,2X4.8W(BOOST升壓值為6.2V) |
ESOP-16 |
2.7V-5.5V |
固定20倍增益,4種防破音可選,AB/D切換功能,2X4.8W輸出功率,立體聲音頻功率放大器 |
CS8390 |
| HT8310 |
5.2W/2.8V-5.5V(內置電荷泵無電感升壓模塊)/4Ω |
QFN-16/ESOP-16 |
2.7V-5.5V |
高效率電荷泵自適應升壓和防破音功能的5.2W D/AB切換單聲道音頻功率放大器 |
|
| CS8386 |
PO at 10% THD+N, VIN = 3.7V ,2X4W |
ESOP-16 |
2.7V-5.0V |
單節鋰電雙聲道3W失真1%這個功率區間最具性價比的選擇 |
|
| HT560 |
2X40W/18V/4Ω或75W/24V/4Ω |
QFN-36 |
4.5V-26V |
30W立體聲D類I2S輸入音頻功放 |
|
| HT7178 |
輸入電壓范圍:2.7V -14 V;輸出電壓范圍:4.5V-20V
;可編程峰值電流: 14A
|
DFN-20 |
2.7V-14V |
20V 14A帶輸出關斷的全集成同步升壓IC |
TPS61088/HT7167 |
| HT317 |
2X42W/18V/4Ω或75W/24V/4Ω |
TSSOP-28 |
5V-26V |
42W立體聲/75W單聲道D類功放IC,,工作電壓5-26V,極限耐壓32V! |
|
| AX3005 |
2X10W/12V/8Ω |
QFP-48/HSOP-28 |
8V-18V |
兼容TPA3005,10W雙聲道D類功放IC |
TPA3005 |
|
| |
|
| |
|
|
|
| |
業務洽談:
聯系人:張順平
手機:17727550196(微信同號)
QQ:3003262363
EMAIL:zsp2018@szczkjgs.com
聯系人:鄢先輝
手機:17727552449 (微信同號)
QQ:2850985542
EMAIL:yanxianhui@szczkjgs.com
負責人聯絡方式:
手機:13713728695(微信同號)
QQ:3003207580
EMAIL:panbo@szczkjgs.com
聯系人:潘波
|
|
 |
|
 |
|