| 當前位置:首頁->技術分享 |
|
| TAS5825M 38W立體聲數字輸入D類音頻放大器解決方案 |
|
|
| 文章來源:永阜康科技 更新時間:2018/12/19 13:17:00 |
在線咨詢: |
| |
TI公司的TAS5825M是4.5V-26V 38W立體聲數字輸入D類音頻放大器,集成了高達192kHz架構的音頻處理器,功能強大的音頻DSP核支持幾種先進音頻處理流,采用48kHz或96kHz架構,集成的取樣速率轉換器(SRC)檢測輸入取樣速率變化,支持32, 44.1, 48, 88.2, 96, 192 kHz取樣速率,3線數字音頻接口,功率效率大于90%,在PVDD=12V是靜態電流小于20A,支持多種輸出配置,主要用于DTV, HDTV, UHD和多種用處監視器,條形音箱和超低音音箱,筆記本/PC揚聲器,無線/藍牙揚聲器以及智能揚聲器.本文介紹了TAS5825M主要特性,功能框圖,應用電路以及評估模塊TAS5825MEVM主要特性,電路圖,材料清單和PCB設計圖.
The TAS5825M is a stereo high-performance closedloopClass-D with integrated audio processor with upto 192-kHz architecture.
The powerful audio DSP core supports severaladvanced audio process flows. With 48-kHz or 96-kHz architecture, an integrated SRC (Sample rateconvertor) detects the input sample rate change.
Then auto converts to the target sample rate whichDSP is running to avoid any audio artifacts. Theseprocess flows support: 2×15 BQs, 3-Band DRC,FullbandAGL (Automatic Gain Limiter), Smart AmplifierAlgorithm (Thermal and Excursion Protection), Bassenhancement, Spatializer,THD manager, PVDDTracking and Thermal Foldback. The 192-kHzprocess flow offers Full-band AGL and ThermalFoldback .
TAS5825M主要特性:
1• Flexible Audio I/O:
– Supports 32, 44.1, 48, 88.2, 96, 192 kHzSample Rates
– I2S, LJ, RJ, TDM, SDOUT for AudioMonitoring, Sub-Channel or Echo Cancellation
– Supports 3-Wire Digital Audio Interface (NoMCLK Required)
• High-Efficiency Class-D Operation
– > 90% Power Efficiency, 90 mΩRDSon
– Low Quiescent Current, <20 mA at pvdd="12V
• Supports Multiple Output Configurations
– 1 × 53 W, 1.0 Mode (4-Ω, 22V, THD+N=1%)
– 1 × 65 W, 1.0 Mode (4-Ω, 22V, THD+N=10%)
– 2 × 30 W, 2.0 Mode (8-Ω, 24 V, THD+N=1%)
– 2 × 38 W, 2.0 Mode (8-Ω, 24 V, THD+N=10%)
• Excellent Audio Performance:
– THD+N ≤ 0.03% at 1 W, 1 kHz, PVDD = 12 V
– SNR ≥ 110 dB (A-weighted), ICN ≤ 35 μVRMS
• Flexible Processing Features
– 3-Band Advanced DRC + AGL,2 × 15 BQs,
– Sound Field Spatializer (SFS), Level Meter
– 96-kHz, 192-kHz Processor Sampling
– Dynamic EQ, Smart Amplifier Algorithm forBass Enhancement and SpeakerThermal/Excursion Protection
• Flexible Power Supply Configurations
– PVDD: 4.5 V to 26.4 V
– DVDD and I/O: 1.8 V or 3.3 V
• Excellent Integrated self-protection:
– Over-Current Error (OCE)
– Cycle-By-Cycle Current Limit
– Over-Temperature Warning (OTW)
– Over-Temperature Error (OTE)
– Under/Over-Voltage Lock-out (UVLO/OVLO)
• Easy System Integration
– I2C Software Control
– Reduced Solution Size
– Small 5 x 5 mm Package
– Fewer Passives Required Compared toOpen-loop Devices
– No Bulky Electrolytic Capacitors or LargeInductors Required for most Applications
TAS5825M應用:
• DTV, HDTV,UHD and Multi-Purpose Monitors
• Soundbars and Subwoofers, Notebooks/PC Speakers
• Wireless/Bluetooth Speakers
• Smart Speakers (with Voice Assistant)

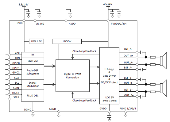
圖1.TAS5825M功能框圖

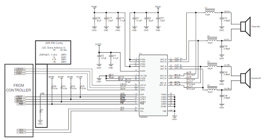
圖2.TAS5825M 2.0(Stereo BTL)系統應用電路圖

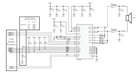
圖3.TAS5825M超低音(PBTL)應用電路圖

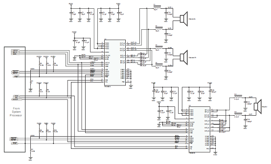
圖4.TAS5825M 2.1(2.1CH兩個TAS5825M)應用電路圖
TAS5825M評估模塊TAS5825MEVM
This user’s guide describes the operation of the TAS5825M Evaluation Module (EVM). The EVM isconnected to the PurePath™ Console Motherboard (PPCMB).
The main contents of this document are:
• Hardware descriptions and implementation Required equipment and accessories:
• TAS5825MEVM
• PurePath Console Motherboard
• A USB micro type-B cable
• Power supply unit (PSU)
• Speakers and cables
• Desktop or laptop running Microsoft® Windows® 7, Windows 8, or Windows 8.1
• Audio source: This can be a DVD player with appropriate SPDIF cable or Playback Media from Windows 7, Windows 8 or Windows 8.1.
The TAS5825MEVM showcases the latest TI digital input Class-D closed-loop amplifier. The TAS5825M isa digital input Class-D audio amplifier with 96-kHz, and 192-kHz extended processing. The EVM is used inconjunction with the PurePath Console Motherboard (PPCMB). The PVDD supply is provided via theTAS5825MEVM and is regulated to 5 VDC and 3.3 VDC on the PPCMB. The PPCMB providesthe I2S, I2C, and 3.3 VDC to the TAS5825MEVM.

圖5.評估模塊TAS5825MEVM外形圖
評估模塊TAS5825MEVM主要特性:
• 96-kHz or 192-kHz input sample rate support
• 2.0, mono and 2.1 capable
• Operates in BTL or PBTL
• PurePath Console Motherboard provides flexible input signal routing (USB, SPDIF, and analog)
• Demonstration, evaluation and development environment via the PurePath Console 3 software (GUI)

圖6.評估模塊TAS5825MEVM 3D外形圖

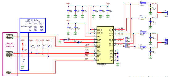
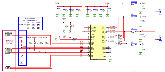
圖7.評估模塊TAS5825MEVM電路圖(1)

圖8.評估模塊TAS5825MEVM電路圖(2)

圖9.評估模塊TAS5825MEVM電路圖(3)
評估模塊TAS5825MEVM材料清單:



圖10.評估模塊TAS5825MEVM PCB頂層綜合圖

圖11.評估模塊TAS5825MEVM PCB底層綜合圖 |
| |
|
|
|
|
|
| |
| |
| |
 |
您可能對以下產品感興趣 |
 |
|
 |
| 產品型號 |
功能介紹 |
兼容型號 |
封裝形式 |
工作電壓 |
備注 |
| ACM8629 |
2×50W,立體聲模式(4Ω, 24V, THD+N = 1%);100W,1×100W單聲道模式(2Ω, 24V, THD+N = 1%)
|
|
TSSOP-28(散熱片朝上,支持外接散熱器) |
4.5V-26.4V |
50W立體聲/100W單聲道、數字輸入音頻功放芯片,內置DSP多種音頻處理效果 |
| ACM8625S |
2×40W, 立體聲輸出 (6Ω, 24V, THD+N = 1%) /82W,單聲道輸出 (3Ω, 24V, THD+N = 1%) |
TAS5805/ACM8625/ACM8628/ACM8622 |
TSSOP-28 |
4.5V-26.4V |
2×40W立體聲、數字輸入D類音頻功放芯片、 內置DSP音效處理算法 |
| ACM8685 |
2×32W, 立體聲輸出(8Ω, 22V, THD+N = 10%) |
ACM8622/ACM8625/ACM8628 |
TSSOP-28 |
4.5V-26.54 |
2×26W立體聲/52W單聲道、內置DSP虛擬低音等多種音頻處理效果、數字輸入音頻功放芯片 |
| ACM3129 |
2×57W, 1% THD+N, 24V, 4Ω, BTL ;
1×110W, 1% THD+N, 24V, 2Ω, PBTL |
|
TSSOP-28(散熱片在背部,支持外接散熱器) |
4.5V-26.4V |
2×57W/110W高性能D類音頻功放,超低功耗、展頻功能、動態調整升壓Class H |
| ACM3108 |
2×25W, 1% THD+N, 16V, 4Ω, BTL ;
1×50W, 1% THD+N, 16V, 2Ω, PBTL
|
AD52068/TPA3110 |
TSSOP-28 |
4.5V-16V |
動態調整升壓CLASS H功能、25W雙聲道/50W單聲道D類音頻功放IC |
| ACM3128 |
2×32.5W, 1% THD+N, 24V, 8, BTL;
1×65W, 1% THD+N, 24V, 4, PBTL;
2×42W, 1% THD+N, 24V, 6, BTL;
1×84W, 1% THD+N, 24V, 3, PBTL;
2X48W, 1% THD+N, 22V, 4, BTL; |
AD52090/TPA3110 |
TSSOP-28 |
4.5V-26.4V |
動態調整升壓CLASS H功能、40W立體聲/80W單聲道D類音頻功放IC |
| ACM8615 |
21W, 單聲道輸出(8Ω, 20V, THD+N = 1%)
26W, 單聲道輸出 (8Ω, 20V, THD+N = 10%)
|
|
QFN-16 |
4.5V-21V |
內置DSP、I2S數字輸入20W單聲道D類音頻功放IC |
| ACM8625P |
2×33W, 立體聲輸出(6Ω, 21V, THD+N = 1%)
51W, 單聲道輸出 (8Ω, 21V, THD+N = 1%)
|
ACM8622/ACM8625M/ACM8628 |
TSSOP-28 |
4.5V-21V |
I2S數字輸入33W立體聲D類音頻功放芯片、內置DSP小音量低頻增強等算法 |
| ACM8622 |
2×14W, 立體聲輸出(4Ω, 12V, THD+N = 1%);
2×10.5W, 立體聲輸出 (6Ω, 12V, THD+N = 1%) |
TAS5805/ACM8625/ACM8628 |
TSSOP-28 |
4.5V-14.5V |
內置DSP音效處理算法、2×14W立體聲/ 1×23W單聲道、數字輸入D類音頻功放IC |
| ACM8625 |
2×26W, 立體聲輸出(8Ω, 22V, THD+N = 1%)
2×32W, 立體聲輸出 (8Ω, 22V, THD+N = 10%) |
TAS5805/ACM8628/ACM8622 |
TSSOP-28 |
4.5V-26.4V |
I2S數字輸入26W立體聲D類音頻功放芯片、內置DSP小音量低頻增強等算法 |
| ACM8628 |
2×41W、立體聲 (6Ω, 24V, THD+N = 1%) ;
2×33W, 立體聲 (4Ω, 18V, THD+N = 1%) ;
1×82W, 單通道 (3Ω, 24V, THD+N = 1%) |
TAS5805/ACM8625/ACM8622 |
TSSOP-28 |
4.5V-26.4V |
2×41W立體聲 /1×82W單通道數字輸入功放、內置DSP小音量低頻增強等算法 |
| HT560 |
2X40W/18V/4Ω或75W/24V/4Ω |
|
QFN-36 |
4.5V-26V |
30W立體聲D類I2S輸入音頻功放 |
| HT7178 |
輸入電壓范圍:2.7V -14 V;輸出電壓范圍:4.5V-20V
;可編程峰值電流: 14A
|
TPS61088/HT7167 |
DFN-20 |
2.7V-14V |
20V 14A帶輸出關斷的全集成同步升壓IC |
|
| |
|
| |
|
|