|
當前位置:首頁->產品展示->功放IC->CS3816(無電感15W立體聲D類音頻功放IC) |
|
|
| 產品名稱: |
CS3816(無電感15W立體聲D類音頻功放IC) |
| 封裝形式: |
ESOP-16 |
| 兼容型號: |
|
| 產品功能: |
2X15W/16V/8Ω |
產品規格書下載: CS3816.pdf |
|
| 在線客服: |
|
|
| 申請樣品: |
申請樣品 |
|
| |
| |
 |
詳細介紹 |
 |
|
 |
概述
CS3816EO 是一款15W(每聲道)立體聲高效D 類音頻功率放大電路。先進的EMI抑制技術使得在輸出端口采用廉價的磁珠濾波器代替昂貴的電感濾波器就可以通過EMC認證,大大節省了系統成本。內部包括直流檢測電路在輸入電容損壞或者輸入短路時關斷輸出級。
CS3816EO 可以驅動低至4Ω負載的立體聲揚聲器,具有高達92%的效率,使得在播放音樂時不需要額外的散熱器。優異的耳機噪聲抑制技術使得CS3816EO 可以通過簡單
的外圍實現耳機輸出應用。
CS3816EO 應用于LCD 電視、消費類音頻設備。其特點如下:
免電感應用,采用廉價的磁珠濾波器即可通過EMC 認證
優異的耳機噪聲抑制技術,通過簡單的外圍即可實現耳機輸出應用
15W/聲道的功率輸出(16V 電壓,8Ω負載,THD 等于10%)
10W/聲道的功率輸出(13V 電壓,8Ω負載,THD 等于10%)
30W 的功率輸出(16V 電源,4Ω單聲道負載,THD 等于10%)
效率高達92%,無需散熱片
較大的電源電壓范圍6V~20V
直流保護
良好短路保護和溫度保護
良好的失真和防噗聲功能
差分輸入
輸出管腳方便布線布局
待機功能
封裝形式:SOP16-EP
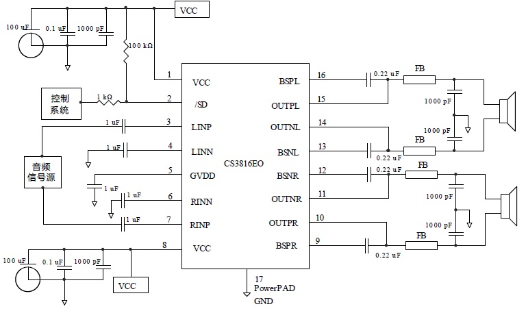
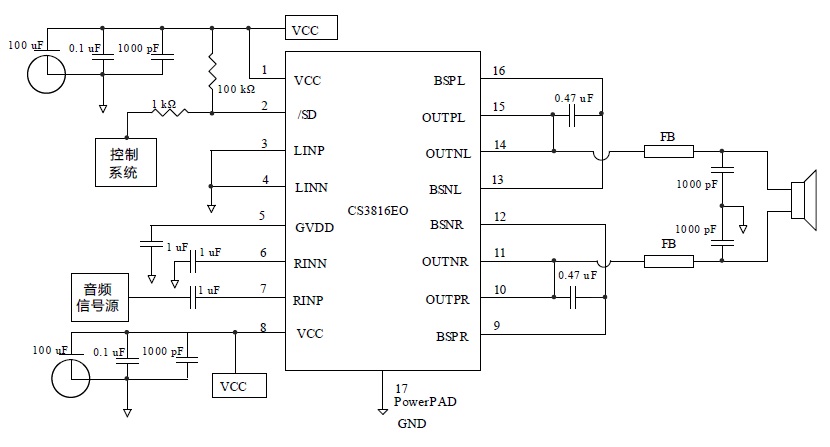
引腳排列圖

引腳說明

典型應用線路與應用說明

單端輸入,BTL 輸出的D 類放大器

帶耳機驅動的單端輸入,BTL 輸出的D 類放大器

單端輸入,單聲道輸出的D 類放大器 |
|
| |
|
|
| |
| |
 |
您可能對以下產品感興趣 |
 |
|
 |
| 產品型號 |
功能介紹 |
封裝形式 |
工作電壓 |
備注 |
兼容型號 |
| HTR7216 |
HTR7216(S)是一款通過1MHz的I2C接口 (HTR7216)或10MHz SPI接口(HTR7216S)進 行編程的支持18×12陣列的LED驅動芯片,每 路SWx都支持8位PWM數據進行獨立調光,并 且每路CSx都有8位的直流掃描數據用來支持 每個點的256階的線性PWM調光,并且每個 CSx都支持256階的直流電流可調節等級。 |
QFN5×5-44L |
2.7V-5.5V |
帶自動呼吸功能的18x12陣列LED驅動器 |
AW20216 |
| ACM3129 |
2×57W, 1% THD+N, 24V, 4Ω, BTL ;
1×110W, 1% THD+N, 24V, 2Ω, PBTL |
TSSOP-28(散熱片在背部,支持外接散熱器) |
4.5V-26.4V |
2×57W/110W高性能D類音頻功放,超低功耗、展頻功能、動態調整升壓Class H |
|
| ACM3108 |
2×25W, 1% THD+N, 16V, 4Ω, BTL ;
1×50W, 1% THD+N, 16V, 2Ω, PBTL
|
TSSOP-28 |
4.5V-16V |
動態調整升壓CLASS H功能、25W雙聲道/50W單聲道D類音頻功放IC |
AD52068/TPA3110 |
| ACM3128 |
2×32.5W, 1% THD+N, 24V, 8, BTL;
1×65W, 1% THD+N, 24V, 4, PBTL;
2×42W, 1% THD+N, 24V, 6, BTL;
1×84W, 1% THD+N, 24V, 3, PBTL;
2X48W, 1% THD+N, 22V, 4, BTL; |
TSSOP-28 |
4.5V-26.4V |
動態調整升壓CLASS H功能、40W立體聲/80W單聲道D類音頻功放IC |
AD52090/TPA3110 |
| ACM8615 |
21W, 單聲道輸出(8Ω, 20V, THD+N = 1%)
26W, 單聲道輸出 (8Ω, 20V, THD+N = 10%)
|
QFN-16 |
4.5V-21V |
內置DSP、I2S數字輸入20W單聲道D類音頻功放IC |
|
| ACM8625P |
2×33W, 立體聲輸出(6Ω, 21V, THD+N = 1%)
51W, 單聲道輸出 (8Ω, 21V, THD+N = 1%)
|
TSSOP-28 |
4.5V-21V |
I2S數字輸入33W立體聲D類音頻功放芯片、內置DSP小音量低頻增強等算法 |
ACM8622/ACM8625M/ACM8628 |
| ACM8622 |
2×14W, 立體聲輸出(4Ω, 12V, THD+N = 1%);
2×10.5W, 立體聲輸出 (6Ω, 12V, THD+N = 1%) |
TSSOP-28 |
4.5V-14.5V |
內置DSP音效處理算法、2×14W立體聲/ 1×23W單聲道、數字輸入D類音頻功放IC |
TAS5805/ACM8625/ACM8628 |
| ACM8625 |
2×26W, 立體聲輸出(8Ω, 22V, THD+N = 1%)
2×32W, 立體聲輸出 (8Ω, 22V, THD+N = 10%) |
TSSOP-28 |
4.5V-26.4V |
I2S數字輸入26W立體聲D類音頻功放芯片、內置DSP小音量低頻增強等算法 |
TAS5805/ACM8628/ACM8622 |
| ACM8628 |
2×41W、立體聲 (6Ω, 24V, THD+N = 1%) ;
2×33W, 立體聲 (4Ω, 18V, THD+N = 1%) ;
1×82W, 單通道 (3Ω, 24V, THD+N = 1%) |
TSSOP-28 |
4.5V-26.4V |
2×41W立體聲 /1×82W單通道數字輸入功放、內置DSP小音量低頻增強等算法 |
TAS5805/ACM8625/ACM8622 |
| HT366 |
2×22W(VDD=14V, RL=4Ω, THD+N=10%)或34W (VDD=16V, RL=4Ω, THD+N=10%) |
TSSOP-28 |
4.5V-16V |
具有防破音功能的免電感濾波2×20W D類立體聲音頻功放 |
TPA3110/AD52068/CS3817 |
| CS8685 |
2X75W/24V/4Ω或2X100W/28V/4Ω(峰值) |
EQB-32 |
5V-30V |
低空載電流、AM抑制功能、帶主從模式、80W立體聲大功率D類音頻功放IC |
|
| FS2105 |
2x30W @1%THD+N into 8Ω BTL at 24V |
TSSOP-28 |
4.5V-26.4V |
I2S數字輸入、集成EQ/DRC/音量控制2x30W立體聲D類音頻功放IC |
TAS5805 |
| HT81696 |
雙鋰電8.4V:2×30W/4歐(VOUT=16V, THD+N= 10%) 或雙鋰電8.4V:52W/3歐(VOUT=17V, THD+N= 10%) |
TSSOP-28 |
2.7V-17V |
內置升壓的30W立體聲D類音頻功放 |
HT81698 |
| CS8683 |
130W/30V/4Ω |
EQB-32(散熱片在頂部,支持外接散熱器) |
4.7V-45V |
130W單聲道D類功放IC,具有AM干擾抑制功能 |
|
| HT328 |
2X40W/24V/8Ω或80W/24V/4Ω |
TSSOP-28 |
4.5V-26V |
免電感濾波2×30W D類立體聲音頻功放 |
AD52090/TPA3110 |
| HT566 |
2×20W (VDD=14.5V, RL=4Ω, THD+N=1%) |
QFN-28 |
4.5V-16V |
I2S數字輸入20W立體聲無電感閉環D類音頻功放IC |
|
| HT368 |
2×20W (VDD=14.5V, RL=4Ω, THD+N=1%) 或2×25W (VDD=14.5V, RL=4Ω, THD+N=10%) |
TSSOP-28 |
4.5V-16V |
免電感濾波2*20W D類立體聲音頻功放 |
TPA3110/TPA3138/TPA3136/AD52068 |
| HT4182 |
HT4182是一款5V輸入,升壓模式的充電管理IC, 適用于雙節串聯鋰電池。 |
ESOP-8 |
4V-6V |
5V輸入高效同步升壓型1.2A雙節鋰電池充電IC |
|
| HT360 |
2×20W (VDD=14.5V, RL=4Ω, THD+N=1%)
或2×25W (VDD=14.5V, RL=4Ω, THD+N=10%) |
ESOP-16 |
4.5V-16V |
免電感濾波2*20W D類立體聲音頻功放 |
|
| CS8611 |
30W(4Ω)+16W×2(8Ω)/16V |
EQA-28 |
5V-18.5V |
擴頻技術,固定40倍增益,差分輸入,2X15W+30W 2.1聲道專用D類音頻功放 |
|
|
| |
|
| |
|
|
|
| |
業務洽談:
聯系人:張順平
手機:17727550196(微信同號)
QQ:3003262363
EMAIL:zsp2018@szczkjgs.com
聯系人:鄢先輝
手機:17727552449 (微信同號)
QQ:2850985542
EMAIL:yanxianhui@szczkjgs.com
負責人聯絡方式:
手機:13713728695(微信同號)
QQ:3003207580
EMAIL:panbo@szczkjgs.com
聯系人:潘波
|
|
 |
|
 |
|