|
當前位置:首頁->產品展示->功放IC->TPA3140D2/TPA3144D2/CS3818(無電感15W雙聲道立體聲D類音頻功率放大器) |
|
|
| 產品名稱: |
TPA3140D2/TPA3144D2/CS3818(無電感15W雙聲道立體聲D類音頻功率放大器) |
| 封裝形式: |
TSSOP-28 |
| 兼容型號: |
TPA3140D2/TPA3144 |
| 產品功能: |
2X15W/16V/8Ω |
產品規格書下載: CS3818.pdf |
|
| 在線客服: |
|
|
| 申請樣品: |
申請樣品 |
|
| |
| |
 |
詳細介紹 |
 |
|
 |
1、概述
CS3818是一款15W(每聲道)立體聲高效D 類音頻功率放大電路。先進的EMI抑制技術使得在輸出端口采用廉價的鐵氧體磁珠濾波器就可以滿足EMC 要求。內部包括一個功率可調限制器和直流檢測電路來對揚聲器進行保護。功率可調限制器允許用戶設定一個比電源電壓低的虛擬電壓來限制流過揚聲器的總電流,直流檢測電路在輸入電容損壞或者輸入短路時關斷輸出級。管教兼容TPA3140D2/TPA3144D2
CS3818可以驅動低至4Ω 負載的立體聲揚聲器,具有高達90%的效率,使得在播放音樂時不需要額外的散熱器。
CS3818應用于LCD 電視、消費類音頻設備。其特點如下:
15W/聲道的功率輸出(16V 電壓,8Ω 負載,THD 等于10%)
10W/聲道的功率輸出(13V 電壓,8Ω 負載,THD 等于10%)
30W 的功率輸出(16V 電源,4Ω 單聲道負載,THD 等于10%)
效率高達90%,無需散熱片
較大的電源電壓范圍6.5V~26V
免濾波功能,輸出不需要電感進行濾波。
揚聲器保護包括可調功率限制器加直流保護
輸出管腳方便布線布局
良好短路保護和具備自動恢復功能的溫度保護
良好的失真和防噗聲功能
四級增益可調
差分輸入
具有靜音和待機功能
封裝形式:HTSSOP28
引腳排列圖

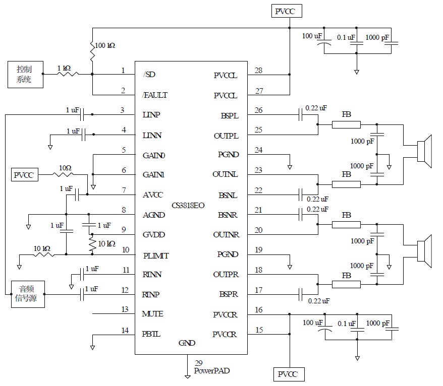
典型應用線路

|
|
| |
|
|
| |
| |
 |
您可能對以下產品感興趣 |
 |
|
 |
| 產品型號 |
功能介紹 |
封裝形式 |
工作電壓 |
備注 |
兼容型號 |
| HTR7216 |
HTR7216(S)是一款通過1MHz的I2C接口 (HTR7216)或10MHz SPI接口(HTR7216S)進 行編程的支持18×12陣列的LED驅動芯片,每 路SWx都支持8位PWM數據進行獨立調光,并 且每路CSx都有8位的直流掃描數據用來支持 每個點的256階的線性PWM調光,并且每個 CSx都支持256階的直流電流可調節等級。 |
QFN5×5-44L |
2.7V-5.5V |
帶自動呼吸功能的18x12陣列LED驅動器 |
AW20216 |
| ACM3129 |
2×57W, 1% THD+N, 24V, 4Ω, BTL ;
1×110W, 1% THD+N, 24V, 2Ω, PBTL |
TSSOP-28(散熱片在背部,支持外接散熱器) |
4.5V-26.4V |
2×57W/110W高性能D類音頻功放,超低功耗、展頻功能、動態調整升壓Class H |
|
| ACM3108 |
2×25W, 1% THD+N, 16V, 4Ω, BTL ;
1×50W, 1% THD+N, 16V, 2Ω, PBTL
|
TSSOP-28 |
4.5V-16V |
動態調整升壓CLASS H功能、25W雙聲道/50W單聲道D類音頻功放IC |
AD52068/TPA3110 |
| ACM3128 |
2×32.5W, 1% THD+N, 24V, 8, BTL;
1×65W, 1% THD+N, 24V, 4, PBTL;
2×42W, 1% THD+N, 24V, 6, BTL;
1×84W, 1% THD+N, 24V, 3, PBTL;
2X48W, 1% THD+N, 22V, 4, BTL; |
TSSOP-28 |
4.5V-26.4V |
動態調整升壓CLASS H功能、40W立體聲/80W單聲道D類音頻功放IC |
AD52090/TPA3110 |
| ACM8615 |
21W, 單聲道輸出(8Ω, 20V, THD+N = 1%)
26W, 單聲道輸出 (8Ω, 20V, THD+N = 10%)
|
QFN-16 |
4.5V-21V |
內置DSP、I2S數字輸入20W單聲道D類音頻功放IC |
|
| ACM8625P |
2×33W, 立體聲輸出(6Ω, 21V, THD+N = 1%)
51W, 單聲道輸出 (8Ω, 21V, THD+N = 1%)
|
TSSOP-28 |
4.5V-21V |
I2S數字輸入33W立體聲D類音頻功放芯片、內置DSP小音量低頻增強等算法 |
ACM8622/ACM8625M/ACM8628 |
| ACM8622 |
2×14W, 立體聲輸出(4Ω, 12V, THD+N = 1%);
2×10.5W, 立體聲輸出 (6Ω, 12V, THD+N = 1%) |
TSSOP-28 |
4.5V-14.5V |
內置DSP音效處理算法、2×14W立體聲/ 1×23W單聲道、數字輸入D類音頻功放IC |
TAS5805/ACM8625/ACM8628 |
| ACM8625 |
2×26W, 立體聲輸出(8Ω, 22V, THD+N = 1%)
2×32W, 立體聲輸出 (8Ω, 22V, THD+N = 10%) |
TSSOP-28 |
4.5V-26.4V |
I2S數字輸入26W立體聲D類音頻功放芯片、內置DSP小音量低頻增強等算法 |
TAS5805/ACM8628/ACM8622 |
| ACM8628 |
2×41W、立體聲 (6Ω, 24V, THD+N = 1%) ;
2×33W, 立體聲 (4Ω, 18V, THD+N = 1%) ;
1×82W, 單通道 (3Ω, 24V, THD+N = 1%) |
TSSOP-28 |
4.5V-26.4V |
2×41W立體聲 /1×82W單通道數字輸入功放、內置DSP小音量低頻增強等算法 |
TAS5805/ACM8625/ACM8622 |
| HT366 |
2×22W(VDD=14V, RL=4Ω, THD+N=10%)或34W (VDD=16V, RL=4Ω, THD+N=10%) |
TSSOP-28 |
4.5V-16V |
具有防破音功能的免電感濾波2×20W D類立體聲音頻功放 |
TPA3110/AD52068/CS3817 |
| CS8685 |
2X75W/24V/4Ω或2X100W/28V/4Ω(峰值) |
EQB-32 |
5V-30V |
低空載電流、AM抑制功能、帶主從模式、80W立體聲大功率D類音頻功放IC |
|
| FS2105 |
2x30W @1%THD+N into 8Ω BTL at 24V |
TSSOP-28 |
4.5V-26.4V |
I2S數字輸入、集成EQ/DRC/音量控制2x30W立體聲D類音頻功放IC |
TAS5805 |
| HT81696 |
雙鋰電8.4V:2×30W/4歐(VOUT=16V, THD+N= 10%) 或雙鋰電8.4V:52W/3歐(VOUT=17V, THD+N= 10%) |
TSSOP-28 |
2.7V-17V |
內置升壓的30W立體聲D類音頻功放 |
HT81698 |
| CS8683 |
130W/30V/4Ω |
EQB-32(散熱片在頂部,支持外接散熱器) |
4.7V-45V |
130W單聲道D類功放IC,具有AM干擾抑制功能 |
|
| HT328 |
2X40W/24V/8Ω或80W/24V/4Ω |
TSSOP-28 |
4.5V-26V |
免電感濾波2×30W D類立體聲音頻功放 |
AD52090/TPA3110 |
| HT566 |
2×20W (VDD=14.5V, RL=4Ω, THD+N=1%) |
QFN-28 |
4.5V-16V |
I2S數字輸入20W立體聲無電感閉環D類音頻功放IC |
|
| HT368 |
2×20W (VDD=14.5V, RL=4Ω, THD+N=1%) 或2×25W (VDD=14.5V, RL=4Ω, THD+N=10%) |
TSSOP-28 |
4.5V-16V |
免電感濾波2*20W D類立體聲音頻功放 |
TPA3110/TPA3138/TPA3136/AD52068 |
| HT360 |
2×20W (VDD=14.5V, RL=4Ω, THD+N=1%)
或2×25W (VDD=14.5V, RL=4Ω, THD+N=10%) |
ESOP-16 |
4.5V-16V |
免電感濾波2*20W D類立體聲音頻功放 |
|
| CS8611 |
30W(4Ω)+16W×2(8Ω)/16V |
EQA-28 |
5V-18.5V |
擴頻技術,固定40倍增益,差分輸入,2X15W+30W 2.1聲道專用D類音頻功放 |
|
| HT878 |
2X8.5W/2.7V-5.5V(內置自適應升壓模塊)/4Ω |
TSSOP-24 |
2.5V-5.5V |
可任意限幅、單節鋰電池內置升壓的8W雙聲道音頻功放IC |
|
|
| |
|
| |
|
|
|
| |
業務洽談:
聯系人:張順平
手機:17727550196(微信同號)
QQ:3003262363
EMAIL:zsp2018@szczkjgs.com
聯系人:鄢先輝
手機:17727552449 (微信同號)
QQ:2850985542
EMAIL:yanxianhui@szczkjgs.com
負責人聯絡方式:
手機:13713728695(微信同號)
QQ:3003207580
EMAIL:panbo@szczkjgs.com
聯系人:潘波
|
|
 |
|
 |
|